1. ChatOpenAI #
- ChatOpenAI是一个用于与 OpenAI 聊天模型(如 GPT-3.5、GPT-4、GPT-4o 等)进行对话交互的核心类。
- 它封装了与 OpenAI 聊天接口的调用流程,让开发者可以像使用普通 Python 类一样便捷地发送消息并获取模型回复。
- 您只需指定使用的模型名称,即可实例化 ChatOpenAI 对象,然后通过
.invoke()方法传入用户消息,获取 AI 的回复内容,非常适合用于问答、对话机器人、智能助手等场景。
1.1. 1.openai.py #
1.openai.py
#from langchain_openai import ChatOpenAI
# 从 langchain 导入 ChatOpenAI 类
from smartchain.chat_models import ChatOpenAI
# 创建一个 ChatOpenAI 实例,使用 "gpt-4o" 模型
llm = ChatOpenAI(model="gpt-4o")
# 调用模型,传入用户消息,返回 AI 的回复结果
result = llm.invoke("你好,你是谁")
# 打印 AI 回复的内容
print(result.content)1.2. init.py #
smartchain/init.py
1.3. messages.py #
smartchain/messages.py
# 定义基础消息类
class BaseMessage:
# 基础消息类的文档字符串
"""基础消息类"""
# 初始化方法,content为消息内容,其余为可选参数
def __init__(self, content: str, **kwargs):
# 初始化消息
# content: 消息内容
# **kwargs: 其他可选参数
self.content = content # 保存消息内容
self.type = kwargs.get("type", "base") # 获取消息类型,默认为"base"
for key, value in kwargs.items(): # 遍历所有其他参数
if key != "type": # 排除type参数
setattr(self, key, value) # 设置为成员变量
# 定义当对象被str()或print时的输出内容
def __str__(self):
return self.content # 返回消息内容
# 定义对象的官方字符串表示,用于debug
def __repr__(self):
return f"{self.__class__.__name__}(content={self.content!r})" # 返回类名和内容
# 定义用户消息类,继承自BaseMessage
class HumanMessage(BaseMessage):
# 用户消息类的文档字符串
"""用户消息"""
# 初始化方法,调用父类构造方法,并指定type为"human"
def __init__(self, content: str, **kwargs):
# 调用父类构造方法,并固定type为"human"
super().__init__(content, type="human", **kwargs)
# 定义AI消息类,继承自BaseMessage
class AIMessage(BaseMessage):
# AI消息类的文档字符串
"""AI 消息"""
# 初始化方法,调用父类构造方法,并指定type为"ai"
def __init__(self, content: str, **kwargs):
# 调用父类构造方法,并固定type为"ai"
super().__init__(content, type="ai", **kwargs)1.4. chat_models.py #
smartchain/chat_models.py
# 导入操作系统相关模块
import os
# 导入 openai 模块
import openai
# 从 .messages 模块导入 AIMessage、HumanMessage 和 SystemMessage 类
from .messages import AIMessage, HumanMessage, SystemMessage
# 定义与 OpenAI 聊天模型交互的类
class ChatOpenAI:
# 初始化方法
def __init__(self, model: str = "gpt-4o", **kwargs):
# 初始化 ChatOpenAI 类
"""
初始化 ChatOpenAI
Args:
model: 模型名称,如 "gpt-4o"
**kwargs: 其他参数(如 temperature, max_tokens 等)
"""
# 设置模型名称
self.model = model
# 获取 api_key,优先从参数获取,否则从环境变量获取
self.api_key = kwargs.get("api_key") or os.getenv("OPENAI_API_KEY")
# 如果没有提供 api_key,则抛出异常
if not self.api_key:
raise ValueError("需要提供 api_key 或设置 OPENAI_API_KEY 环境变量")
# 保存除 api_key 之外的其他参数,用于 API 调用
self.model_kwargs = {k: v for k, v in kwargs.items() if k != "api_key"}
# 创建 OpenAI 客户端实例
self.client = openai.OpenAI(api_key=self.api_key)
# 调用模型生成回复的方法
def invoke(self, input, **kwargs):
# 调用模型生成回复
"""
调用模型生成回复
Args:
input: 输入内容,可以是字符串或消息列表
**kwargs: 额外的 API 参数
Returns:
AIMessage: AI 的回复消息
"""
# 将输入数据转换为消息格式
messages = self._convert_input(input)
# 构建 API 请求参数字典
params = {
"model": self.model,
"messages": messages,
**self.model_kwargs,
**kwargs
}
# 使用 OpenAI 客户端发起 chat.completions.create 调用获取回复
response = self.client.chat.completions.create(**params)
# 取出返回结果中的第一个选项
choice = response.choices[0]
# 获取消息内容
content = choice.message.content or ""
# 返回一个 AIMessage 对象
return AIMessage(content=content)
# 流式调用模型生成回复的方法
def stream(self, input, **kwargs):
# 流式调用模型生成回复
"""
流式调用模型生成回复
Args:
input: 输入内容,可以是字符串或消息列表
**kwargs: 额外的 API 参数
Yields:
AIMessage: AI 的回复消息块(每次产生部分内容)
"""
# 将输入数据转换为消息格式
messages = self._convert_input(input)
# 构建 API 请求参数字典,启用流式输出
params = {
"model": self.model,
"messages": messages,
"stream": True, # 启用流式输出
**self.model_kwargs,
**kwargs
}
# 使用 OpenAI 客户端发起流式调用
stream = self.client.chat.completions.create(**params)
# 迭代流式响应
for chunk in stream:
# 检查是否有内容增量
if chunk.choices and len(chunk.choices) > 0:
delta = chunk.choices[0].delta
# 检查 delta 中是否有 content,如果有则发送
if hasattr(delta, 'content') and delta.content:
# 产生包含部分内容的 AIMessage
yield AIMessage(content=delta.content)
# 内部方法,将输入转换为 OpenAI API 需要的消息格式
def _convert_input(self, input):
# 将输入转换为 OpenAI API 需要的消息格式
"""
将输入转换为 OpenAI API 需要的消息格式
Args:
input: 字符串、消息列表或 ChatPromptValue
Returns:
list[dict]: OpenAI API 格式的消息列表
"""
# 输入为字符串时,直接封装为用户角色消息
if isinstance(input, str):
return [{"role": "user", "content": input}]
else:
# 其他输入类型,转为字符串作为 user 消息
return [{"role": "user", "content": str(input)}]
2. ChatDeepSeek #
- ChatDeepSeek是一个用于集成 DeepSeek Chat API 的大语言模型(LLM)接口,实现方式上与 OpenAI 的聊天模型类似。
- 它通过封装底层 API 的请求、消息格式处理、以及响应解析,为用户提供了灵活调用 DeepSeek 聊天模型的能力。
主要功能
- 模型选择:支持自定义 DeepSeek 提供的模型名称(如
"deepseek-chat")。 - API 密钥管理:可通过参数或环境变量传入
api_key,保障调用的安全性。 - 消息格式转换:自动将字符串、消息对象等不同格式的输入转换为 DeepSeek 所需的消息格式。
- 流式输出支持:支持流式响应,便于实时获取生成内容。
- 与 LangChain 风格兼容:保持使用习惯与 OpenAI 聊天模型一致,方便快速切换和集成。
常见用法
- 实例化模型对象,指定模型名称和密钥;
- 调用
.invoke()或相应方法,传入用户输入,获取 AI 回复; - 支持额外传递温度、最大 token 数等参数自定义生成行为。
2.1. 2.ChatDeepSeek.py #
2.ChatDeepSeek.py
# uv add langchain_deepseek
# from langchain_deepseek import ChatDeepSeek
# 从 langchain 导入 ChatDeepSeek 类
from smartchain.chat_models import ChatDeepSeek
# 创建一个 ChatDeepSeek 实例,使用 "deepseek-chat" 模型
llm = ChatDeepSeek(model="deepseek-chat",api_key="sk-bb99cf132b184a169b5e053b346a7c25")
# 调用模型,传入用户消息,返回 AI 的回复结果
result = llm.invoke("你好,你是谁")
# 打印 AI 回复的内容
print(result.content)2.2. chat_models.py #
smartchain/chat_models.py
# 导入操作系统相关模块
import os
# 导入 openai 模块
import openai
# 从 .messages 模块导入 AIMessage、HumanMessage 和 SystemMessage 类
from .messages import AIMessage, HumanMessage, SystemMessage
# 定义与 OpenAI 聊天模型交互的类
class ChatOpenAI:
# 初始化方法
def __init__(self, model: str = "gpt-4o", **kwargs):
# 初始化 ChatOpenAI 类
"""
初始化 ChatOpenAI
Args:
model: 模型名称,如 "gpt-4o"
**kwargs: 其他参数(如 temperature, max_tokens 等)
"""
# 设置模型名称
self.model = model
# 获取 api_key,优先从参数获取,否则从环境变量获取
self.api_key = kwargs.get("api_key") or os.getenv("OPENAI_API_KEY")
# 如果没有提供 api_key,则抛出异常
if not self.api_key:
raise ValueError("需要提供 api_key 或设置 OPENAI_API_KEY 环境变量")
# 保存除 api_key 之外的其他参数,用于 API 调用
self.model_kwargs = {k: v for k, v in kwargs.items() if k != "api_key"}
# 创建 OpenAI 客户端实例
self.client = openai.OpenAI(api_key=self.api_key)
# 调用模型生成回复的方法
def invoke(self, input, **kwargs):
# 调用模型生成回复
"""
调用模型生成回复
Args:
input: 输入内容,可以是字符串或消息列表
**kwargs: 额外的 API 参数
Returns:
AIMessage: AI 的回复消息
"""
# 将输入数据转换为消息格式
messages = self._convert_input(input)
# 构建 API 请求参数字典
params = {
"model": self.model,
"messages": messages,
**self.model_kwargs,
**kwargs
}
# 使用 OpenAI 客户端发起 chat.completions.create 调用获取回复
response = self.client.chat.completions.create(**params)
# 取出返回结果中的第一个选项
choice = response.choices[0]
# 获取消息内容
content = choice.message.content or ""
# 返回一个 AIMessage 对象
return AIMessage(content=content)
# 流式调用模型生成回复的方法
def stream(self, input, **kwargs):
# 流式调用模型生成回复
"""
流式调用模型生成回复
Args:
input: 输入内容,可以是字符串或消息列表
**kwargs: 额外的 API 参数
Yields:
AIMessage: AI 的回复消息块(每次产生部分内容)
"""
# 将输入数据转换为消息格式
messages = self._convert_input(input)
# 构建 API 请求参数字典,启用流式输出
params = {
"model": self.model,
"messages": messages,
"stream": True, # 启用流式输出
**self.model_kwargs,
**kwargs
}
# 使用 OpenAI 客户端发起流式调用
stream = self.client.chat.completions.create(**params)
# 迭代流式响应
for chunk in stream:
# 检查是否有内容增量
if chunk.choices and len(chunk.choices) > 0:
delta = chunk.choices[0].delta
# 检查 delta 中是否有 content,如果有则发送
if hasattr(delta, 'content') and delta.content:
# 产生包含部分内容的 AIMessage
yield AIMessage(content=delta.content)
# 内部方法,将输入转换为 OpenAI API 需要的消息格式
def _convert_input(self, input):
# 将输入转换为 OpenAI API 需要的消息格式
"""
将输入转换为 OpenAI API 需要的消息格式
Args:
input: 字符串、消息列表或 ChatPromptValue
Returns:
list[dict]: OpenAI API 格式的消息列表
"""
# 输入为字符串时,直接封装为用户角色消息
if isinstance(input, str):
return [{"role": "user", "content": input}]
else:
# 其他输入类型,转为字符串作为 user 消息
return [{"role": "user", "content": str(input)}]
+
+# 定义与 DeepSeek 聊天模型交互的类
+class ChatDeepSeek:
+ # 初始化方法
+ # model: 模型名称,默认为 "deepseek-chat"
+ # **kwargs: 其他可选参数(如 temperature, max_tokens 等)
+ def __init__(self, model: str = "deepseek-chat", **kwargs):
+ """
+ 初始化 ChatDeepSeek
+
+ Args:
+ model: 模型名称,如 "deepseek-chat"
+ **kwargs: 其他参数(如 temperature, max_tokens 等)
+ """
+ # 设置模型名称
+ self.model = model
+ # 获取 api_key,优先从参数获取,否则从环境变量获取
+ self.api_key = kwargs.get("api_key") or os.getenv("DEEPSEEK_API_KEY")
+ # 如果没有提供 api_key,则抛出异常
+ if not self.api_key:
+ raise ValueError("需要提供 api_key 或设置 DEEPSEEK_API_KEY 环境变量")
+ # 保存除 api_key 之外的其他参数,用于 API 调用
+ self.model_kwargs = {k: v for k, v in kwargs.items() if k != "api_key"}
+ # 获取 DeepSeek 的 base_url,默认为官方地址
+ base_url = kwargs.get("base_url", "https://api.deepseek.com/v1")
+ # 创建 OpenAI 兼容的客户端实例(DeepSeek 使用 OpenAI 兼容的 API)
+ self.client = openai.OpenAI(api_key=self.api_key, base_url=base_url)
+
+ # 调用模型生成回复的方法
+ # input: 输入内容,可以是字符串或消息列表
+ # **kwargs: 额外的 API 参数
+ def invoke(self, input, **kwargs):
+ """
+ 调用模型生成回复
+
+ Args:
+ input: 输入内容,可以是字符串或消息列表
+ **kwargs: 额外的 API 参数
+
+ Returns:
+ AIMessage: AI 的回复消息
+ """
+ # 将输入数据转换为消息格式
+ messages = self._convert_input(input)
+ # 构建 API 请求参数字典
+ params = {
+ "model": self.model,
+ "messages": messages,
+ **self.model_kwargs,
+ **kwargs
+ }
+ # 使用 OpenAI 兼容的客户端发起 chat.completions.create 调用获取回复
+ response = self.client.chat.completions.create(**params)
+ # 取出返回结果中的第一个选项
+ choice = response.choices[0]
+ # 获取消息内容
+ content = choice.message.content or ""
+ # 返回一个 AIMessage 对象
+ return AIMessage(content=content)
+
+ # 内部方法,将输入转换为 API 需要的消息格式
+ # input: 字符串、消息列表或 ChatPromptValue
+ def _convert_input(self, input):
+ """
+ 将输入转换为 API 需要的消息格式
+
+ Args:
+ input: 字符串、消息列表或 ChatPromptValue
+
+ Returns:
+ list[dict]: API 格式的消息列表
+ """
+ # 如果输入是字符串,直接作为用户消息
+ if isinstance(input, str):
+ return [{"role": "user", "content": input}]
+ else:
+ # 其他输入类型,转为字符串作为 user 消息
+ return [{"role": "user", "content": str(input)}]3. ChatTongyi #
- 通过使用
langchain_community库的ChatTongyi类,可以方便地调用“qwen-max”等通义千问系列模型,实现与模型的多轮对话交互。 - 你只需提供模型名称和 API 密钥,即可完成模型实例化。随后,通过调用
invoke方法向大模型发送用户消息,便可获得智能回复,整个过程简单高效,适合快速集成和原型开发。
3.1. 3.ChatTongyi.py #
3.ChatTongyi.py
# 安装所需的依赖包:langchain_community 和 dashscope,可以通过终端执行该命令
# uv add langchain_community dashscope
# 导入 ChatTongyi 类,用于与通义千问大模型交互
from langchain import ChatTongyi
# 创建一个 ChatTongyi 实例,指定模型为 "qwen-max",并传入相应的 API 密钥
llm = ChatTongyi(model="qwen-max", api_key="sk-cc2054c29cf54fec92503bf7016cf383")
# 调用实例的 invoke 方法,向模型发送用户消息 "你是谁",并获取模型回复的结果
result = llm.invoke("你是谁")
# 打印模型回复的内容到控制台
print(result.content)3.2. chat_models.py #
smartchain/chat_models.py
# 导入操作系统相关模块
import os
# 导入 openai 模块
import openai
# 从 .messages 模块导入 AIMessage、HumanMessage 和 SystemMessage 类
from .messages import AIMessage, HumanMessage, SystemMessage
# 定义与 OpenAI 聊天模型交互的类
class ChatOpenAI:
# 初始化方法
def __init__(self, model: str = "gpt-4o", **kwargs):
# 初始化 ChatOpenAI 类
"""
初始化 ChatOpenAI
Args:
model: 模型名称,如 "gpt-4o"
**kwargs: 其他参数(如 temperature, max_tokens 等)
"""
# 设置模型名称
self.model = model
# 获取 api_key,优先从参数获取,否则从环境变量获取
self.api_key = kwargs.get("api_key") or os.getenv("OPENAI_API_KEY")
# 如果没有提供 api_key,则抛出异常
if not self.api_key:
raise ValueError("需要提供 api_key 或设置 OPENAI_API_KEY 环境变量")
# 保存除 api_key 之外的其他参数,用于 API 调用
self.model_kwargs = {k: v for k, v in kwargs.items() if k != "api_key"}
# 创建 OpenAI 客户端实例
self.client = openai.OpenAI(api_key=self.api_key)
# 调用模型生成回复的方法
def invoke(self, input, **kwargs):
# 调用模型生成回复
"""
调用模型生成回复
Args:
input: 输入内容,可以是字符串或消息列表
**kwargs: 额外的 API 参数
Returns:
AIMessage: AI 的回复消息
"""
# 将输入数据转换为消息格式
messages = self._convert_input(input)
# 构建 API 请求参数字典
params = {
"model": self.model,
"messages": messages,
**self.model_kwargs,
**kwargs
}
# 使用 OpenAI 客户端发起 chat.completions.create 调用获取回复
response = self.client.chat.completions.create(**params)
# 取出返回结果中的第一个选项
choice = response.choices[0]
# 获取消息内容
content = choice.message.content or ""
# 返回一个 AIMessage 对象
return AIMessage(content=content)
# 流式调用模型生成回复的方法
def stream(self, input, **kwargs):
# 流式调用模型生成回复
"""
流式调用模型生成回复
Args:
input: 输入内容,可以是字符串或消息列表
**kwargs: 额外的 API 参数
Yields:
AIMessage: AI 的回复消息块(每次产生部分内容)
"""
# 将输入数据转换为消息格式
messages = self._convert_input(input)
# 构建 API 请求参数字典,启用流式输出
params = {
"model": self.model,
"messages": messages,
"stream": True, # 启用流式输出
**self.model_kwargs,
**kwargs
}
# 使用 OpenAI 客户端发起流式调用
stream = self.client.chat.completions.create(**params)
# 迭代流式响应
for chunk in stream:
# 检查是否有内容增量
if chunk.choices and len(chunk.choices) > 0:
delta = chunk.choices[0].delta
# 检查 delta 中是否有 content,如果有则发送
if hasattr(delta, 'content') and delta.content:
# 产生包含部分内容的 AIMessage
yield AIMessage(content=delta.content)
# 内部方法,将输入转换为 OpenAI API 需要的消息格式
def _convert_input(self, input):
# 将输入转换为 OpenAI API 需要的消息格式
"""
将输入转换为 OpenAI API 需要的消息格式
Args:
input: 字符串、消息列表或 ChatPromptValue
Returns:
list[dict]: OpenAI API 格式的消息列表
"""
# 输入为字符串时,直接封装为用户角色消息
if isinstance(input, str):
return [{"role": "user", "content": input}]
else:
# 其他输入类型,转为字符串作为 user 消息
return [{"role": "user", "content": str(input)}]
# 定义与 DeepSeek 聊天模型交互的类
class ChatDeepSeek:
# 初始化方法
# model: 模型名称,默认为 "deepseek-chat"
# **kwargs: 其他可选参数(如 temperature, max_tokens 等)
def __init__(self, model: str = "deepseek-chat", **kwargs):
"""
初始化 ChatDeepSeek
Args:
model: 模型名称,如 "deepseek-chat"
**kwargs: 其他参数(如 temperature, max_tokens 等)
"""
# 设置模型名称
self.model = model
# 获取 api_key,优先从参数获取,否则从环境变量获取
self.api_key = kwargs.get("api_key") or os.getenv("DEEPSEEK_API_KEY")
# 如果没有提供 api_key,则抛出异常
if not self.api_key:
raise ValueError("需要提供 api_key 或设置 DEEPSEEK_API_KEY 环境变量")
# 保存除 api_key 之外的其他参数,用于 API 调用
self.model_kwargs = {k: v for k, v in kwargs.items() if k != "api_key"}
# 获取 DeepSeek 的 base_url,默认为官方地址
base_url = kwargs.get("base_url", "https://api.deepseek.com/v1")
# 创建 OpenAI 兼容的客户端实例(DeepSeek 使用 OpenAI 兼容的 API)
self.client = openai.OpenAI(api_key=self.api_key, base_url=base_url)
# 调用模型生成回复的方法
# input: 输入内容,可以是字符串或消息列表
# **kwargs: 额外的 API 参数
def invoke(self, input, **kwargs):
"""
调用模型生成回复
Args:
input: 输入内容,可以是字符串或消息列表
**kwargs: 额外的 API 参数
Returns:
AIMessage: AI 的回复消息
"""
# 将输入数据转换为消息格式
messages = self._convert_input(input)
# 构建 API 请求参数字典
params = {
"model": self.model,
"messages": messages,
**self.model_kwargs,
**kwargs
}
# 使用 OpenAI 兼容的客户端发起 chat.completions.create 调用获取回复
response = self.client.chat.completions.create(**params)
# 取出返回结果中的第一个选项
choice = response.choices[0]
# 获取消息内容
content = choice.message.content or ""
# 返回一个 AIMessage 对象
return AIMessage(content=content)
# 内部方法,将输入转换为 API 需要的消息格式
# input: 字符串、消息列表或 ChatPromptValue
def _convert_input(self, input):
"""
将输入转换为 API 需要的消息格式
Args:
input: 字符串、消息列表或 ChatPromptValue
Returns:
list[dict]: API 格式的消息列表
"""
# 如果输入是字符串,直接作为用户消息
if isinstance(input, str):
return [{"role": "user", "content": input}]
else:
# 其他输入类型,转为字符串作为 user 消息
return [{"role": "user", "content": str(input)}]
+
+# 定义与通义千问(Tongyi)聊天模型交互的类
+class ChatTongyi:
+
+ # 初始化方法
+ # 初始化方法,设置模型名称和 API 相关参数
+ def __init__(self, model: str = "qwen-max", **kwargs):
+ """
+ 初始化 ChatTongyi
+
+ Args:
+ model: 模型名称,如 "qwen-max"
+ **kwargs: 其他参数(如 temperature, max_tokens 等)
+ """
+ # 设置模型名称
+ self.model = model
+ # 获取 api_key,优先从参数获取,否则从环境变量获取
+ self.api_key = kwargs.get("api_key") or os.getenv("DASHSCOPE_API_KEY")
+ # 如果没有提供 api_key,则抛出异常
+ if not self.api_key:
+ raise ValueError("需要提供 api_key 或设置 DASHSCOPE_API_KEY 环境变量")
+ # 保存除 api_key 之外的其他参数,用于 API 调用
+ self.model_kwargs = {k: v for k, v in kwargs.items() if k != "api_key"}
+ # 获取通义千问的 API base URL(使用 OpenAI 兼容模式),如果未指定则使用默认值
+ base_url = kwargs.get("base_url", "https://dashscope.aliyuncs.com/compatible-mode/v1")
+ # 创建 OpenAI 兼容的客户端实例(通义千问使用 OpenAI 兼容的 API)
+ self.client = openai.OpenAI(api_key=self.api_key, base_url=base_url)
+
+ # 调用模型生成回复的方法
+ # 调用模型生成回复,返回 AIMessage 对象
+ def invoke(self, input, **kwargs):
+ """
+ 调用模型生成回复
+
+ Args:
+ input: 输入内容,可以是字符串或消息列表
+ **kwargs: 额外的 API 参数
+
+ Returns:
+ AIMessage: AI 的回复消息
+ """
+ # 将输入数据转换为消息格式
+ messages = self._convert_input(input)
+ # 构建 API 请求参数字典,包含模型名、消息内容和其他参数
+ params = {
+ "model": self.model,
+ "messages": messages,
+ **self.model_kwargs,
+ **kwargs
+ }
+ # 使用 OpenAI 兼容的客户端发起 chat.completions.create 调用以获取回复
+ response = self.client.chat.completions.create(**params)
+ # 取出返回结果中的第一个回复选项
+ choice = response.choices[0]
+ # 获取回复的消息内容,如果内容不存在则返回空字符串
+ content = choice.message.content or ""
+ # 构建并返回一个 AIMessage 对象
+ return AIMessage(content=content)
+
+ # 内部方法,将输入转换为 API 需要的消息格式
+ # 支持字符串、消息列表等输入,统一包装为 OpenAI API 格式
+ def _convert_input(self, input):
+ """
+ 将输入转换为 API 需要的消息格式
+
+ Args:
+ input: 字符串、消息列表或 ChatPromptValue
+
+ Returns:
+ list[dict]: API 格式的消息列表
+ """
+ # 如果输入是字符串,直接包装为“用户”角色的消息
+ if isinstance(input, str):
+ return [{"role": "user", "content": input}]
+ else:
+ # 其他输入类型,转换为字符串作为“用户”消息内容
+ return [{"role": "user", "content": str(input)}] 4. 多轮对话 #
通过自定义消息类型(如
HumanMessage,AIMessage,SystemMessage)和自定义ChatOpenAI类,实现多轮对话消息的组织与调用。- 在聊天过程中,通过构建消息列表,可以模拟真实多轮交互,让大模型具备"记忆"上下文的能力。这样模型能够理解当前会话的内容,并基于历史消息做出更合适的回复。
- 如何创建消息对象,并将它们传递给自定义的
ChatOpenAI实例,让其统一格式化为 OpenAI API 所需的消息格式,实现灵活的上下文管理和消息流的组合。这种用法不仅提高了代码的可读性,也便于扩展自定义消息类型与消息处理逻辑。 - 你可以通过灵活地传递多条不同类型的 message(比如系统指令、人类消息、AI 消息等),实现如上下文记忆、角色扮演、多轮交互等丰富的对话场景。在多轮对话开发、Prompt 工程和复杂业务逻辑中,这种模式极其有用。
4.1. 4.Message.py #
4.Message.py
# 导入 ChatOpenAI 类
#from langchain_openai import ChatOpenAI
# 导入消息类型:AIMessage、HumanMessage、SystemMessage
#from langchain.messages import AIMessage, HumanMessage, SystemMessage
from smartchain.chat_models import ChatOpenAI
from smartchain.messages import AIMessage, HumanMessage, SystemMessage
# 创建一个 ChatOpenAI 实例,指定模型为 "gpt-4o"
llm = ChatOpenAI(model="gpt-4o")
# 构建消息列表,包括系统消息、用户消息和 AI 消息
messages = [
# 系统消息,设定 AI 助手身份
SystemMessage(content="你是一个AI助手,请回答用户的问题。"),
# 用户消息(字符串方式)
"你好,我叫张三,你是谁?",
# AI 消息(AIMessage对象方式)
AIMessage(content="我是GPT-4o,一个AI助手。"),
# 用户消息(字典方式)
{"role": "user", "content": "你知道我叫什么吗?"},
# AI 消息(元组方式)
("assistant", "你的名字是张三。"),
]
# 调用 llm.invoke,将消息传入模型,获得 AI 回复
result = llm.invoke(messages)
# 输出 AI 回复内容
print(result,type(result))4.2. messages.py #
smartchain/messages.py
# 定义基础消息类
class BaseMessage:
# 基础消息类的文档字符串
"""基础消息类"""
# 初始化方法,content为消息内容,其余为可选参数
def __init__(self, content: str, **kwargs):
# 初始化消息
# content: 消息内容
# **kwargs: 其他可选参数
self.content = content # 保存消息内容
self.type = kwargs.get("type", "base") # 获取消息类型,默认为"base"
for key, value in kwargs.items(): # 遍历所有其他参数
if key != "type": # 排除type参数
setattr(self, key, value) # 设置为成员变量
# 定义当对象被str()或print时的输出内容
def __str__(self):
return self.content # 返回消息内容
# 定义对象的官方字符串表示,用于debug
def __repr__(self):
return f"{self.__class__.__name__}(content={self.content!r})" # 返回类名和内容
# 定义用户消息类,继承自BaseMessage
class HumanMessage(BaseMessage):
# 用户消息类的文档字符串
"""用户消息"""
# 初始化方法,调用父类构造方法,并指定type为"human"
def __init__(self, content: str, **kwargs):
# 调用父类构造方法,并固定type为"human"
super().__init__(content, type="human", **kwargs)
# 定义AI消息类,继承自BaseMessage
class AIMessage(BaseMessage):
# AI消息类的文档字符串
"""AI 消息"""
# 初始化方法,调用父类构造方法,并指定type为"ai"
def __init__(self, content: str, **kwargs):
# 调用父类构造方法,并固定type为"ai"
super().__init__(content, type="ai", **kwargs)
+# 定义一个继承自BaseMessage的系统消息类
+class SystemMessage(BaseMessage):
+ # 说明这是系统消息的类
+ """系统消息"""
+
+ # 初始化方法,content是消息内容,**kwargs为其他可选参数
+ def __init__(self, content: str, **kwargs):
+ # 调用父类BaseMessage的初始化方法,并将type参数固定为"system"
+ super().__init__(content, type="system", **kwargs)4.3. chat_models.py #
smartchain/chat_models.py
# 导入操作系统相关模块
import os
# 导入 openai 模块
import openai
# 从 .messages 模块导入 AIMessage、HumanMessage 和 SystemMessage 类
from .messages import AIMessage, HumanMessage, SystemMessage
# 定义与 OpenAI 聊天模型交互的类
class ChatOpenAI:
# 初始化方法
def __init__(self, model: str = "gpt-4o", **kwargs):
# 初始化 ChatOpenAI 类
"""
初始化 ChatOpenAI
Args:
model: 模型名称,如 "gpt-4o"
**kwargs: 其他参数(如 temperature, max_tokens 等)
"""
# 设置模型名称
self.model = model
# 获取 api_key,优先从参数获取,否则从环境变量获取
self.api_key = kwargs.get("api_key") or os.getenv("OPENAI_API_KEY")
# 如果没有提供 api_key,则抛出异常
if not self.api_key:
raise ValueError("需要提供 api_key 或设置 OPENAI_API_KEY 环境变量")
# 保存除 api_key 之外的其他参数,用于 API 调用
self.model_kwargs = {k: v for k, v in kwargs.items() if k != "api_key"}
# 创建 OpenAI 客户端实例
self.client = openai.OpenAI(api_key=self.api_key)
# 调用模型生成回复的方法
def invoke(self, input, **kwargs):
# 调用模型生成回复
"""
调用模型生成回复
Args:
input: 输入内容,可以是字符串或消息列表
**kwargs: 额外的 API 参数
Returns:
AIMessage: AI 的回复消息
"""
# 将输入数据转换为消息格式
messages = self._convert_input(input)
# 构建 API 请求参数字典
params = {
"model": self.model,
"messages": messages,
**self.model_kwargs,
**kwargs
}
# 使用 OpenAI 客户端发起 chat.completions.create 调用获取回复
response = self.client.chat.completions.create(**params)
# 取出返回结果中的第一个选项
choice = response.choices[0]
# 获取消息内容
content = choice.message.content or ""
# 返回一个 AIMessage 对象
return AIMessage(content=content)
# 流式调用模型生成回复的方法
def stream(self, input, **kwargs):
# 流式调用模型生成回复
"""
流式调用模型生成回复
Args:
input: 输入内容,可以是字符串或消息列表
**kwargs: 额外的 API 参数
Yields:
AIMessage: AI 的回复消息块(每次产生部分内容)
"""
# 将输入数据转换为消息格式
messages = self._convert_input(input)
# 构建 API 请求参数字典,启用流式输出
params = {
"model": self.model,
"messages": messages,
"stream": True, # 启用流式输出
**self.model_kwargs,
**kwargs
}
# 使用 OpenAI 客户端发起流式调用
stream = self.client.chat.completions.create(**params)
# 迭代流式响应
for chunk in stream:
# 检查是否有内容增量
if chunk.choices and len(chunk.choices) > 0:
delta = chunk.choices[0].delta
# 检查 delta 中是否有 content,如果有则发送
if hasattr(delta, 'content') and delta.content:
# 产生包含部分内容的 AIMessage
yield AIMessage(content=delta.content)
# 内部方法,将输入转换为 OpenAI API 需要的消息格式
def _convert_input(self, input):
# 将输入转换为 OpenAI API 需要的消息格式
"""
将输入转换为 OpenAI API 需要的消息格式
Args:
input: 字符串、消息列表或 ChatPromptValue
Returns:
list[dict]: OpenAI API 格式的消息列表
"""
# 输入为字符串时,直接封装为用户角色消息
if isinstance(input, str):
return [{"role": "user", "content": input}]
+ # 如果输入是列表类型
+ elif isinstance(input, list):
+ # 新建一个空的消息列表
+ messages = []
+ # 遍历输入列表中的每一个元素
+ for msg in input:
+ # 判断是否为字符串,是则作为用户消息加入
+ if isinstance(msg, str):
+ messages.append({"role": "user", "content": msg})
+ # 判断是否为 HumanMessage、AIMessage 或 SystemMessage 实例
+ elif isinstance(msg, (HumanMessage, AIMessage, SystemMessage)):
+ # 如果是 HumanMessage,将角色设为 user
+ if isinstance(msg, HumanMessage):
+ role = "user"
+ # 如果是 AIMessage,将角色设为 assistant
+ elif isinstance(msg, AIMessage):
+ role = "assistant"
+ # 如果是 SystemMessage,将角色设为 system
+ elif isinstance(msg, SystemMessage):
+ role = "system"
+ # 获取消息内容(有 content 属性则取 content,否则转为字符串)
+ content = msg.content if hasattr(msg, "content") else str(msg)
+ # 将角色和内容添加到消息列表
+ messages.append({"role": role, "content": content})
+ # 如果元素本身为字典,直接添加进消息列表
+ elif isinstance(msg, dict):
+ # 直接添加字典类型的消息
+ messages.append(msg)
+ # 如果元素为长度为 2 的元组,将其解包为 role 和 content
+ elif isinstance(msg, tuple) and len(msg) == 2:
+ # 将元组解包为 role 和 content
+ role, content = msg
+ # 将角色和内容添加到消息列表
+ messages.append({"role": role, "content": content})
+ # 返回构建好的消息列表
+ return messages
else:
# 其他输入类型,转为字符串作为 user 消息
return [{"role": "user", "content": str(input)}]
# 定义与 DeepSeek 聊天模型交互的类
class ChatDeepSeek:
# 初始化方法
# model: 模型名称,默认为 "deepseek-chat"
# **kwargs: 其他可选参数(如 temperature, max_tokens 等)
def __init__(self, model: str = "deepseek-chat", **kwargs):
"""
初始化 ChatDeepSeek
Args:
model: 模型名称,如 "deepseek-chat"
**kwargs: 其他参数(如 temperature, max_tokens 等)
"""
# 设置模型名称
self.model = model
# 获取 api_key,优先从参数获取,否则从环境变量获取
self.api_key = kwargs.get("api_key") or os.getenv("DEEPSEEK_API_KEY")
# 如果没有提供 api_key,则抛出异常
if not self.api_key:
raise ValueError("需要提供 api_key 或设置 DEEPSEEK_API_KEY 环境变量")
# 保存除 api_key 之外的其他参数,用于 API 调用
self.model_kwargs = {k: v for k, v in kwargs.items() if k != "api_key"}
# 获取 DeepSeek 的 base_url,默认为官方地址
base_url = kwargs.get("base_url", "https://api.deepseek.com/v1")
# 创建 OpenAI 兼容的客户端实例(DeepSeek 使用 OpenAI 兼容的 API)
self.client = openai.OpenAI(api_key=self.api_key, base_url=base_url)
# 调用模型生成回复的方法
# input: 输入内容,可以是字符串或消息列表
# **kwargs: 额外的 API 参数
def invoke(self, input, **kwargs):
"""
调用模型生成回复
Args:
input: 输入内容,可以是字符串或消息列表
**kwargs: 额外的 API 参数
Returns:
AIMessage: AI 的回复消息
"""
# 将输入数据转换为消息格式
messages = self._convert_input(input)
# 构建 API 请求参数字典
params = {
"model": self.model,
"messages": messages,
**self.model_kwargs,
**kwargs
}
# 使用 OpenAI 兼容的客户端发起 chat.completions.create 调用获取回复
response = self.client.chat.completions.create(**params)
# 取出返回结果中的第一个选项
choice = response.choices[0]
# 获取消息内容
content = choice.message.content or ""
# 返回一个 AIMessage 对象
return AIMessage(content=content)
# 内部方法,将输入转换为 API 需要的消息格式
# input: 字符串、消息列表或 ChatPromptValue
def _convert_input(self, input):
"""
将输入转换为 API 需要的消息格式
Args:
input: 字符串、消息列表或 ChatPromptValue
Returns:
list[dict]: API 格式的消息列表
"""
# 如果输入是字符串,直接作为用户消息
if isinstance(input, str):
return [{"role": "user", "content": input}]
else:
# 其他输入类型,转为字符串作为 user 消息
return [{"role": "user", "content": str(input)}]
# 定义与通义千问(Tongyi)聊天模型交互的类
class ChatTongyi:
# 初始化方法
# 初始化方法,设置模型名称和 API 相关参数
def __init__(self, model: str = "qwen-max", **kwargs):
"""
初始化 ChatTongyi
Args:
model: 模型名称,如 "qwen-max"
**kwargs: 其他参数(如 temperature, max_tokens 等)
"""
# 设置模型名称
self.model = model
# 获取 api_key,优先从参数获取,否则从环境变量获取
self.api_key = kwargs.get("api_key") or os.getenv("DASHSCOPE_API_KEY")
# 如果没有提供 api_key,则抛出异常
if not self.api_key:
raise ValueError("需要提供 api_key 或设置 DASHSCOPE_API_KEY 环境变量")
# 保存除 api_key 之外的其他参数,用于 API 调用
self.model_kwargs = {k: v for k, v in kwargs.items() if k != "api_key"}
# 获取通义千问的 API base URL(使用 OpenAI 兼容模式),如果未指定则使用默认值
base_url = kwargs.get("base_url", "https://dashscope.aliyuncs.com/compatible-mode/v1")
# 创建 OpenAI 兼容的客户端实例(通义千问使用 OpenAI 兼容的 API)
self.client = openai.OpenAI(api_key=self.api_key, base_url=base_url)
# 调用模型生成回复的方法
# 调用模型生成回复,返回 AIMessage 对象
def invoke(self, input, **kwargs):
"""
调用模型生成回复
Args:
input: 输入内容,可以是字符串或消息列表
**kwargs: 额外的 API 参数
Returns:
AIMessage: AI 的回复消息
"""
# 将输入数据转换为消息格式
messages = self._convert_input(input)
# 构建 API 请求参数字典,包含模型名、消息内容和其他参数
params = {
"model": self.model,
"messages": messages,
**self.model_kwargs,
**kwargs
}
# 使用 OpenAI 兼容的客户端发起 chat.completions.create 调用以获取回复
response = self.client.chat.completions.create(**params)
# 取出返回结果中的第一个回复选项
choice = response.choices[0]
# 获取回复的消息内容,如果内容不存在则返回空字符串
content = choice.message.content or ""
# 构建并返回一个 AIMessage 对象
return AIMessage(content=content)
# 内部方法,将输入转换为 API 需要的消息格式
# 支持字符串、消息列表等输入,统一包装为 OpenAI API 格式
def _convert_input(self, input):
"""
将输入转换为 API 需要的消息格式
Args:
input: 字符串、消息列表或 ChatPromptValue
Returns:
list[dict]: API 格式的消息列表
"""
# 如果输入是字符串,直接包装为“用户”角色的消息
if isinstance(input, str):
return [{"role": "user", "content": input}]
else:
# 其他输入类型,转换为字符串作为“用户”消息内容
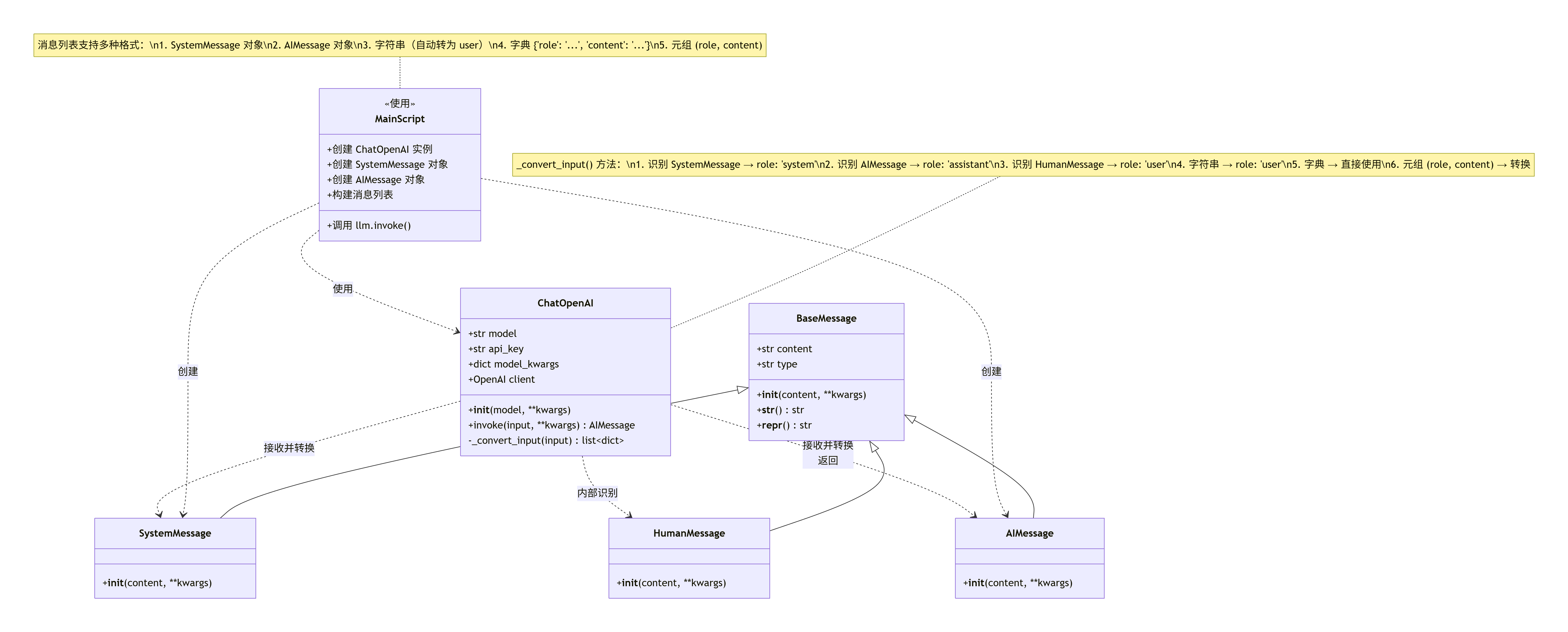
return [{"role": "user", "content": str(input)}] 4.4 类图 #
4.4.1 类图 #
| 类名 | 所属模块 | 主要功能 | 主要方法/属性 |
|---|---|---|---|
| ChatOpenAI | smartchain.chat_models |
封装与 OpenAI 聊天模型的交互,用于调用大语言模型生成回复 | • __init__(model, **kwargs) - 初始化,指定模型名称• invoke(input, **kwargs) - 调用模型生成回复,返回 AIMessage• model - 模型名称属性• api_key - API 密钥属性• _convert_input(input) - 私有方法,将输入转换为 API 需要的消息格式 |
| SystemMessage | smartchain.messages |
系统消息类,表示系统提示消息,用于设定 AI 助手的身份和行为 | • __init__(content, **kwargs) - 初始化,type 固定为"system"• content - 消息内容属性• type - 消息类型属性(值为"system")• __str__() - 返回消息内容• __repr__() - 返回对象的字符串表示 |
| AIMessage | smartchain.messages |
AI 消息类,表示 AI 助手的回复消息,也可用于多轮对话中的历史消息 | • __init__(content, **kwargs) - 初始化,type 固定为"ai"• content - 消息内容属性• type - 消息类型属性(值为"ai")• __str__() - 返回消息内容• __repr__() - 返回对象的字符串表示 |
| BaseMessage | smartchain.messages |
基础消息类,所有消息类型的基类 | • __init__(content, **kwargs) - 初始化消息• content - 消息内容属性• type - 消息类型属性• __str__() - 返回消息内容• __repr__() - 返回对象的字符串表示 |
| HumanMessage | smartchain.messages |
用户消息类,表示人类用户发送的消息 | • __init__(content, **kwargs) - 初始化,type 固定为"human"• 继承自 BaseMessage 的所有属性和方法 |
4.4.2 类关系图 #

4.4.3 调用关系图 #

4.4.4 数据流转过程 #
初始化阶段
- 创建
ChatOpenAI实例,指定模型名称 - 创建
SystemMessage和AIMessage对象
- 创建
消息构建阶段
- 构建消息列表,支持多种格式:
SystemMessage对象- 字符串(自动转为用户消息)
AIMessage对象- 字典格式
{"role": "user", "content": "..."} - 元组格式
("assistant", "...")
- 构建消息列表,支持多种格式:
消息转换阶段
ChatOpenAI.invoke()调用_convert_input()方法- 将各种格式的消息统一转换为 OpenAI API 需要的格式:
SystemMessage→{"role": "system", "content": "..."}AIMessage→{"role": "assistant", "content": "..."}- 字符串 →
{"role": "user", "content": "..."} - 字典 → 直接使用
- 元组 →
{"role": role, "content": content}
API 调用阶段
- 调用 OpenAI API,传入格式化后的消息列表
- 获取 API 响应
结果返回阶段
- 从 API 响应中提取内容
- 创建
AIMessage对象并返回 - 主程序可以通过
result.content获取回复内容