5.PromptTemplate #
PromptTemplate 是一个用于管理和格式化文本模板的类,特别适合于需要“占位变量”的自然语言生成任务(如智能对话、提示工程等场景)。它的核心作用是:
变量提取:自动识别模板字符串中的
{变量名}或{变量名:值}结构,并提取所有变量名。变量名通过正则表达式识别并去重,保证不会重复。自动校验:在填充模板前,
format()方法会检查所有模板中出现的变量名是否都被赋值,如果缺少任何变量会直接抛出异常,避免生成内容时遗漏关键信息。灵活格式化:根据用户传入的变量,对模板进行格式化,生成最终填充后的字符串,可用于继续传递给大模型或其他处理环节。
典型用法示例
比如有一个模板字符串 "你好,我叫{name},你是谁?",可以写成:
prompt_template = PromptTemplate.from_template("你好,我叫{name},你是谁?")
filled_prompt = prompt_template.format(name="张三")
print(filled_prompt)
# 输出:你好,我叫张三,你是谁?变量提取机制
模板内的变量解析由如下正则表达式实现:
r'\{([^}:]+)(?::[^}]+)?\}'它可以识别 {变量} 及 {变量:默认值} 形式。例如:
{name}会提取到name{city:北京}会提取到city{age:25}会提取到age
使用注意事项
- 所有模板变量都必须以
format的参数方式传入,否则会报错提示缺少的变量名。 - 支持带“冒号默认值”格式的变量,但本类不处理默认值逻辑,只提取冒号前的 key 名。
- 主要适用于中文、英文等自然语言模板的变量填充需求。
5.1. 5.PromptTemplate.py #
5.PromptTemplate.py
#from langchain_core.prompts import PromptTemplate
#from langchain_openai import ChatOpenAI
# 从 smartchain.chat_models 导入 ChatOpenAI 类
from smartchain.chat_models import ChatOpenAI
# 从 smartchain.prompts 导入 PromptTemplate 类
from smartchain.prompts import PromptTemplate
# 通过模板字符串创建一个 PromptTemplate 实例
prompt_template = PromptTemplate.from_template("你好,我叫{name},你是谁?")
# 打印 prompt_template 对象,以及它的类型类型
print(prompt_template, type(prompt_template))
# 创建一个 ChatOpenAI 实例,指定所用的模型为 "gpt-4o"
llm = ChatOpenAI(model="gpt-4o")
# 使用 prompt_template 的 format 方法,将 name 变量替换为"张三",并传递给 llm.invoke 方法生成回复
result = llm.invoke(prompt_template.format(name="张三"))
# 输出 AI 回复的内容
print(result.content)5.2. prompts.py #
smartchain/prompts.py
# 导入正则表达式模块,用于变量提取
import re
# 定义提示词模板类
class PromptTemplate:
# 类说明文档,描述用途
"""提示词模板类,用于格式化字符串模板"""
# 构造方法,初始化模板实例
def __init__(self, template: str):
# 保存模板字符串到实例属性
self.template = template
# 调用内部方法提取模板中的变量名列表
input_variables = self._extract_variables(template)
# 将变量名列表分配给实例属性
self.input_variables = input_variables
# 类方法:从模板字符串生成 PromptTemplate 实例
@classmethod
def from_template(cls, template: str):
# 返回用 template 实例化的 PromptTemplate 对象
return cls(template=template)
# 格式化填充模板中的变量
def format(self, **kwargs):
# 计算模板中缺失但未传入的变量名集合
missing_vars = set(self.input_variables) - set(kwargs.keys())
# 如果存在缺失变量则抛出异常,提示哪些变量缺失
if missing_vars:
raise ValueError(f"缺少必需的变量: {missing_vars}")
# 使用传入参数填充模板并返回格式化后的字符串
return self.template.format(**kwargs)
# 内部方法:从模板字符串中提取变量名
def _extract_variables(self, template: str):
# 定义正则表达式,匹配花括号中的变量名(冒号前的部分)
pattern = r'\{([^}:]+)(?::[^}]+)?\}'
# 查找所有符合 pattern 的变量名,返回匹配结果列表
matches = re.findall(pattern, template)
# 利用 dict 去重并保持顺序,最后转为列表返回
return list(dict.fromkeys(matches))
5.3. pattern #
5.3.1.整体结构 #
r'\{([^}:]+)(?::[^}]+)?\}' 匹配花括号 {} 中的内容,支持 {key} 或 {key:value} 两种格式。
5.3.2.组成部分 #
5.3.2.1. \{ 和 \} #
\{:匹配左花括号{\}:匹配右花括号}- 因为
{和}在正则中有特殊含义,所以需要转义
5.3.2.2. ([^}:]+) - 核心捕获组 #
():捕获组,会提取这部分内容[^}:]+:匹配 一个或多个 不是}也不是:的字符- 作用:匹配冒号前的 key 部分
5.3.2.3. (?::[^}]+)? - 可选部分 #
(?:...):非捕获组,只匹配不提取::匹配冒号[^}]+:匹配冒号后的 value(不能包含})?:表示整个非捕获组是可选的(0次或1次)
5.3.3.匹配示例 #
1. {name} → 匹配 "name"
{([^}:]+)} ← key="name",没有冒号部分
2. {age:25} → 匹配 "age:25"
{([^}:]+):[^}]+} ← key="age",冒号后的"25"匹配但不捕获
3. {city:Beijing} → 匹配 "city:Beijing"
key="city",value="Beijing"(不捕获)5.3.4.关键特性 #
- 必须包含花括号
- key不能包含
:或} - 冒号和value是可选的
- 只捕获key部分
5.4. 去除列表重复元素 #
list(dict.fromkeys(matches)) 是 Python 中一种 去除列表重复元素 的简洁方法,同时保持原始顺序。
5.4.1 fromkeys #
5.4.1.1. fromkeys #
- 从列表
matches创建一个字典 - 字典的键来自列表元素,所有键的值都是
None - 重要特性:字典键是唯一的,重复的元素会被自动去重
- 保持顺序:Python 3.7+ 保证字典保持插入顺序
5.4.1.2. list #
- 将字典的键(已去重的元素)转换回列表
5.4.2 示例 #
matches = ['a', 'b', 'a', 'c', 'b', 'd', 'a']
# 逐步执行:
dict_result = dict.fromkeys(matches)
# dict_result = {'a': None, 'b': None, 'c': None, 'd': None}
final_list = list(dict_result)
# final_list = ['a', 'b', 'c', 'd']5.4.3 注意事项 #
- Python 版本要求:需要 Python 3.6+(官方保证 3.7+)
- 可哈希元素:只能处理可哈希的元素类型
- 保留第一个:重复元素保留第一个出现的位置
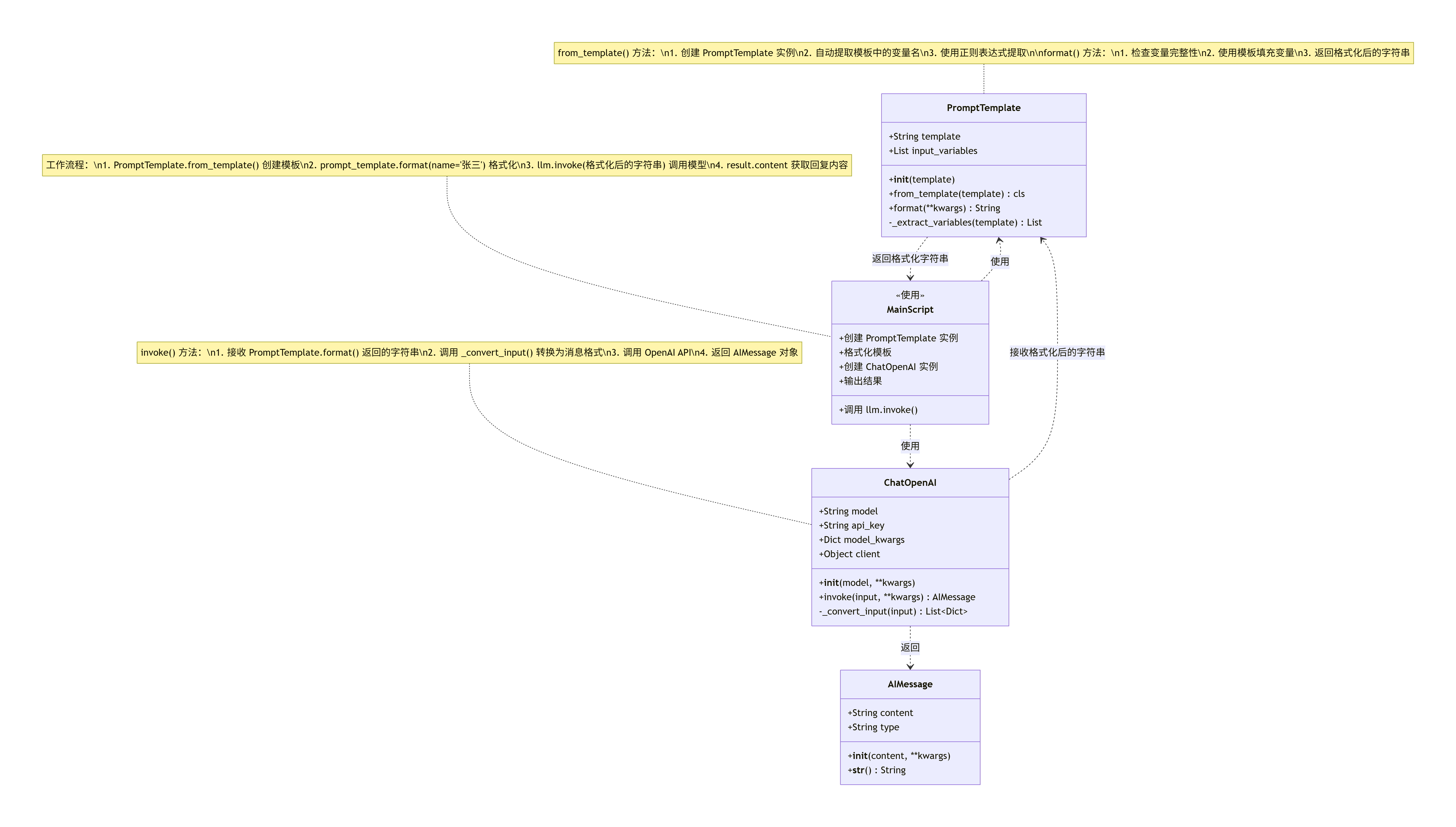
5.5. 类图 #
5.5.1 类图 #
| 类名 | 所属模块 | 主要功能 | 主要方法/属性 |
|---|---|---|---|
| PromptTemplate | smartchain.prompts |
提示词模板类,用于格式化字符串模板,支持变量替换 | • __init__(template) - 初始化模板实例• from_template(template) - 类方法,从模板字符串创建实例• format(**kwargs) - 格式化填充模板中的变量,返回字符串• template - 模板字符串属性• input_variables - 输入变量列表属性(自动提取)• _extract_variables(template) - 私有方法,使用正则表达式提取模板中的变量名 |
| ChatOpenAI | smartchain.chat_models |
封装与 OpenAI 聊天模型的交互,用于调用大语言模型生成回复 | • __init__(model, **kwargs) - 初始化,指定模型名称• invoke(input, **kwargs) - 调用模型生成回复,返回 AIMessage• model - 模型名称属性• api_key - API 密钥属性• _convert_input(input) - 私有方法,将输入转换为 API 需要的消息格式 |
| AIMessage | smartchain.messages |
AI 消息类,表示 AI 助手的回复消息(间接使用) | • __init__(content, **kwargs) - 初始化,type 固定为"ai"• content - 消息内容属性• type - 消息类型属性(值为"ai") |
5.5.2 类关系图 #

5.5.3 调用关系图 #

5.5.4 数据流转过程 #
模板创建阶段
- 使用
PromptTemplate.from_template("你好,我叫{name},你是谁?")创建模板实例 - 自动调用
_extract_variables()方法,使用正则表达式r'\{([^}:]+)(?::[^}]+)?\}'提取变量名 - 提取到变量列表:
["name"] - 模板对象包含:
template属性和input_variables属性
- 使用
模板格式化阶段
- 调用
prompt_template.format(name="张三")方法 - 检查变量完整性:验证
input_variables中的所有变量是否都在kwargs中提供 - 使用 Python 内置的
str.format()方法填充变量 - 模板字符串
"你好,我叫{name},你是谁?"→ 格式化后"你好,我叫张三,你是谁?" - 返回格式化后的字符串
- 调用
模型调用阶段
- 将格式化后的字符串传给
ChatOpenAI.invoke() ChatOpenAI内部调用_convert_input()方法- 字符串输入被转换为 OpenAI API 格式:
[{"role": "user", "content": "你好,我叫张三,你是谁?"}]
- 将格式化后的字符串传给
API 请求阶段
- 构建 API 请求参数
- 调用 OpenAI API 的
chat.completions.create()方法 - 传入模型名称和消息列表
响应处理阶段
- 从 API 响应中提取内容:
response.choices[0].message.content - 创建
AIMessage对象包装回复内容 - 返回
AIMessage对象给主程序
- 从 API 响应中提取内容:
结果输出阶段
- 通过
result.content访问 AI 回复的内容 - 使用
print()输出回复内容
- 通过
关键特性说明
- PromptTemplate 的变量提取:使用正则表达式自动识别模板中的变量,支持
{variable}和{variable:format}格式 - 变量完整性检查:
format()方法会验证所有必需的变量是否都已提供,缺失变量会抛出ValueError异常 - 字符串到消息的转换:
ChatOpenAI会自动将字符串输入转换为标准的消息格式,无需手动创建消息对象
6.ChatPromptTemplate #
ChatPromptTemplate 是 LangChain 风格的“多轮对话提示工程”工具类。它支持将系统消息、人类消息、AI消息等按顺序组合成复杂的对话提示,每个消息片段都可以包含模板变量,整体支持灵活拼装动态上下文。相比单轮的 PromptTemplate,它能表达更丰富的多角色对话、历史回合与情境设定,是复杂对话应用和推理链式开发的关键构件。
核心作用:
- 按照“消息”片段组织对话上下文,每个消息带有角色(system/human/ai)与内容模板。
- 支持变量自动填充,实现动态上下文的多轮提示(如把姓名、提问等变量嵌入多个回合)。
- 组织生成标准的消息对象列表(
to_messages()),无需手动拼接角色和内容,接口强大且自动化。 - 与
ChatOpenAI.invoke()等 LLM 调用方法无缝衔接,无需自行处理对话格式转换。
主要API用法:
ChatPromptTemplate(messages):通过消息模板列表直接构造。ChatPromptTemplate.from_messages([...]):通过具体消息对象或模板构造,适合动态分步拼装。invoke(变量字典):传入变量,批量完成所有消息模板的填充,返回ChatPromptValue对象。to_string():将多轮消息合成对话文本(通常给人类看,调试也方便)。to_messages():生成 LLM API 需要的结构化消息对象列表,便于直接传给模型。
常见用法示例场景:
- 情境设定 + 多轮对话
比如先用 system 描述 AI 角色,再输入历史人类发问/AI回答,最后再加最新输入,实现连续对话和“记忆”上下文。 - 变量上下文灵活插入
如一次生产“你叫什么名字?”场景时,可以同时插入用户名、对话目标等多个变量,模板灵活简明。 - 与模型调用贯通
模板格式化后直接传给llm.invoke(prompt_value),无需开发者自己转换为 OpenAI 消息格式,极大简化消息流开发。
适用场景
- 构建复杂的多轮Prompt、角色扮演、对话历史上下文管理
- 搭建 RAG、工具调用、推理链、咨询问答等高阶LLM应用
注意事项
- 所有变量必须传入,缺失变量会报错,确保模板内容与参数输入一一对应
- 通常建议搭配消息对象(SystemMessage/HumanMessage/AIMessage)和 tuple/list 格式混合灵活定义模板
通过 ChatPromptTemplate,开发者可以轻松搭建出结构清晰、内容动态、多轮智能的 AI 对话系统,提升提示工程的可维护性和扩展性。
6.1. 6.ChatPromptTemplate.py #
6.ChatPromptTemplate.py
# 导入 ChatOpenAI 类用于调用大模型
#from langchain_openai import ChatOpenAI
# 导入对话模板及消息模板
#from langchain_core.prompts import ChatPromptTemplate, SystemMessagePromptTemplate, HumanMessagePromptTemplate, AIMessagePromptTemplate
from smartchain.chat_models import ChatOpenAI
from smartchain.prompts import ChatPromptTemplate, SystemMessagePromptTemplate, HumanMessagePromptTemplate, AIMessagePromptTemplate
# 创建一个 ChatOpenAI 实例,指定所使用的模型为 "gpt-4o"
llm = ChatOpenAI(model="gpt-4o")
# 定义一个 ChatPromptTemplate,包含系统消息、人类消息和 AI 消息,实现多轮对话模板
template = ChatPromptTemplate(
[
# 系统消息,设定 AI 助手身份和名称
("system", "你是一个乐于助人的 AI 机器人。你的名字叫{name}。"),
# 用户消息,模拟人类主动问候
("human", "你好,你最近怎么样?"),
# AI 消息,AI 针对问候做出回应
("ai", "我很好,谢谢你的关心!"),
# 用户消息,带有变量输入,提升对话灵活性
("human", "{user_input}"),
]
)
# 填入变量,生成 prompt_value,从而得到带上下文变量的对话提示
prompt_value = template.invoke(
{
"name": "小助",
"user_input": "你叫什么名字?",
}
)
# 打印 prompt_value 转换为字符串的内容(合成对话文本)
print(prompt_value.to_string())
# 打印 prompt_value 转换为消息对象(消息列表 ,包含角色和内容)
print(prompt_value.to_messages())
# 调用 llm.invoke 以 prompt_value 为输入,获取 AI 回复结果
result = llm.invoke(prompt_value)
# 打印 AI 回复内容(只输出回复的字符串)
print(result.content)
# 通过 from_messages 方法,基于具体的消息模板对象构建 ChatPromptTemplate
template = ChatPromptTemplate.from_messages([
# 构建系统消息模板
SystemMessagePromptTemplate.from_template("你是一个乐于助人的 AI 机器人。你的名字叫{name}。"),
# 构建用户消息模板
HumanMessagePromptTemplate.from_template("你好,你最近怎么样?"),
# 构建AI消息模板
AIMessagePromptTemplate.from_template("我很好,谢谢你的关心!"),
# 构建用户消息模板,内容带有变量
HumanMessagePromptTemplate.from_template("{user_input}"),
])
# 调用 format_messages 方法,将变量填充进所有消息模板,得到最终的消息对象列表
prompt_messages = template.format_messages(name="小助", user_input="你叫什么名字?")
# 打印 format_messages 返回的消息对象列表(包含角色与消息内容)
print("format_messages 返回的消息列表:")
print(prompt_messages)
# 以格式化后的消息对象列表为输入,调用 llm.invoke 获取 AI 回复
result = llm.invoke(prompt_messages)
# 输出 AI 回复的内容
print(result.content)6.2. prompts.py #
smartchain/prompts.py
# 导入正则表达式模块,用于变量提取
import re
+from .messages import SystemMessage, HumanMessage, AIMessage
# 定义提示词模板类
class PromptTemplate:
# 类说明文档,描述用途
"""提示词模板类,用于格式化字符串模板"""
# 构造方法,初始化模板实例
def __init__(self, template: str):
# 保存模板字符串到实例属性
self.template = template
# 调用内部方法提取模板中的变量名列表
input_variables = self._extract_variables(template)
# 将变量名列表分配给实例属性
self.input_variables = input_variables
# 类方法:从模板字符串生成 PromptTemplate 实例
@classmethod
def from_template(cls, template: str):
# 返回用 template 实例化的 PromptTemplate 对象
return cls(template=template)
# 格式化填充模板中的变量
def format(self, **kwargs):
# 计算模板中缺失但未传入的变量名集合
missing_vars = set(self.input_variables) - set(kwargs.keys())
# 如果存在缺失变量则抛出异常,提示哪些变量缺失
if missing_vars:
raise ValueError(f"缺少必需的变量: {missing_vars}")
# 使用传入参数填充模板并返回格式化后的字符串
return self.template.format(**kwargs)
# 内部方法:从模板字符串中提取变量名
def _extract_variables(self, template: str):
# 定义正则表达式,匹配花括号中的变量名(冒号前的部分)
pattern = r'\{([^}:]+)(?::[^}]+)?\}'
# 查找所有符合 pattern 的变量名,返回匹配结果列表
matches = re.findall(pattern, template)
# 利用 dict 去重并保持顺序,最后转为列表返回
return list(dict.fromkeys(matches))
+
+# 定义一个用于存放格式化后的消息的类
+class ChatPromptValue:
+ # 聊天提示词值类,包含格式化后的消息列表
+ """聊天提示词值类,包含格式化后的消息列表"""
+
+ # 构造函数,接收一个消息对象列表
+ def __init__(self, messages):
+ # 保存消息列表到实例变量
+ self.messages = messages
+
+ # 将消息对象列表转为字符串,方便展示
+ def to_string(self):
+ # 新建一个用于存放字符串的列表
+ parts = []
+ # 遍历每个消息对象
+ for msg in self.messages:
+ # 如果消息对象有type和content属性
+ if hasattr(msg, 'type') and hasattr(msg, 'content'):
+ # 定义消息角色的映射关系
+ role_map = {
+ "system": "System",
+ "human": "Human",
+ "ai": "AI"
+ }
+ # 获取对应的角色字符串,没有则首字母大写
+ role = role_map.get(msg.type, msg.type.capitalize())
+ # 拼接角色和消息内容
+ parts.append(f"{role}: {msg.content}")
+ else:
+ # 如果不是标准消息对象,则直接转为字符串
+ parts.append(str(msg))
+ # 将所有消息用换行符拼接起来组成一个字符串
+ return "\n".join(parts)
+
+ # 返回消息对象列表本身
+ def to_messages(self):
+ # 直接返回消息列表
+ return self.messages
+
+# 定义用于处理多轮对话消息模板的类
+class ChatPromptTemplate:
+ # 聊天提示词模板类,用于创建多轮对话的提示词
+ """聊天提示词模板类,用于创建多轮对话的提示词"""
+
+ # 构造方法,接收一个消息模板/对象的列表
+ def __init__(self, messages):
+ # 保存消息模板/对象列表
+ self.messages = messages
+ # 提取所有输入变量并存入实例变量
+ self.input_variables = self._extract_input_variables()
+ # 定义一个类方法,用于通过消息对象列表创建 ChatPromptTemplate 实例
+ @classmethod
+ def from_messages(cls, messages):
+ # 使用传入的 messages 参数创建并返回 ChatPromptTemplate 实例
+ return cls(messages=messages)
+ # 使用提供的变量格式化模板,返回消息列表
+ def format_messages(self, **kwargs):
+ # 格式化所有消息并返回
+ return self._format_all_messages(kwargs)
+ # 私有方法,提取所有模板中用到的输入变量名
+ def _extract_input_variables(self):
+ # 用集合保存变量名,防止重复
+ variables = set()
+ # 遍历所有消息模板/对象
+ for msg in self.messages:
+ # 如果元素是(role, template_str)元组
+ if isinstance(msg, tuple) and len(msg) == 2:
+ _, template_str = msg
+ # 用PromptTemplate对象提取变量
+ prompt = PromptTemplate.from_template(template_str)
+ # 合并到集合中
+ variables.update(prompt.input_variables)
+ # 返回所有变量名组成的列表
+ return list(variables)
+
+ # 根据输入变量格式化所有消息模板,返回ChatPromptValue对象
+ def invoke(self, input_variables):
+ # 对消息模板进行实际变量填充
+ formatted_messages = self._format_all_messages(input_variables)
+ # 封装成ChatPromptValue对象返回
+ return ChatPromptValue(messages=formatted_messages)
+
+ # 将所有消息模板格式化并转换为消息对象列表
+ def _format_all_messages(self, variables):
+ # 新建列表保存格式化好的消息
+ formatted_messages = []
+ # 遍历每一个消息模板/对象
+ for msg in self.messages:
+ # 若是(role, template_str)元组
+ if isinstance(msg, tuple) and len(msg) == 2:
+ role, template_str = msg
+ # 创建PromptTemplate模板并填充变量
+ prompt = PromptTemplate.from_template(template_str)
+ content = prompt.format(**variables)
+ # 根据角色字符串生成对应的消息对象
+ formatted_messages.append(self._create_message_from_role(role, content))
+ # 如果是BaseMessagePromptTemplate的实例
+ elif isinstance(msg, BaseMessagePromptTemplate):
+ # 调用BaseMessagePromptTemplate的format方法,返回消息对象
+ formatted_messages.append(msg.format(**variables))
+ else:
+ # 如不是模板,直接加入
+ formatted_messages.append(msg)
+ # 返回所有格式化的消息对象列表
+ return formatted_messages
+
+ # 辅助方法:根据角色和内容生成对应的标准消息对象
+ def _create_message_from_role(self, role, content):
+ # 角色字符串转小写做归一化
+ normalized_role = role.lower()
+ # 如果是system角色,返回SystemMessage对象
+ if normalized_role == "system":
+ return SystemMessage(content=content)
+ # 如果是human或user角色,返回HumanMessage对象
+ if normalized_role in ("human", "user"):
+ return HumanMessage(content=content)
+ # 如果是ai或assistant角色,返回AIMessage对象
+ if normalized_role in ("ai", "assistant"):
+ return AIMessage(content=content)
+ # 如果角色未知,则抛出异常
+ raise ValueError(f"未知的消息角色: {role}")
+
+# 定义基础消息提示词模板类
+class BaseMessagePromptTemplate:
+ # 基础消息提示词模板类声明
+ """基础消息提示词模板类"""
+
+ # 构造函数,必须传入PromptTemplate实例
+ def __init__(self, prompt: PromptTemplate):
+ # 将PromptTemplate实例保存在self.prompt属性中
+ self.prompt = prompt
+
+ # 工厂方法,利用模板字符串创建类实例
+ @classmethod
+ def from_template(cls, template: str):
+ # 通过模板字符串创建PromptTemplate对象
+ prompt = PromptTemplate.from_template(template)
+ # 用生成的PromptTemplate创建本类实例并返回
+ return cls(prompt=prompt)
+
+ # 格式化当前模板,返回消息对象
+ def format(self, **kwargs):
+ # 使用PromptTemplate格式化内容,得到最终文本
+ content = self.prompt.format(**kwargs)
+ # 调用子类实现的方法将文本转换为对应类型消息对象
+ return self._create_message(content)
+
+ # 抽象方法,子类必须实现,用于生成特定类型的消息对象
+ def _create_message(self, content):
+ raise NotImplementedError
+
+# 系统消息提示词模板类,继承自BaseMessagePromptTemplate
+class SystemMessagePromptTemplate(BaseMessagePromptTemplate):
+ # 系统消息提示词模板说明
+ """系统消息提示词模板"""
+
+ # 实现父类的_create_message方法,返回系统消息对象
+ def _create_message(self, content):
+ # 创建并返回SystemMessage对象,内容为content
+ return SystemMessage(content=content)
+
+# 人类消息提示词模板类,继承自BaseMessagePromptTemplate
+class HumanMessagePromptTemplate(BaseMessagePromptTemplate):
+ # 人类消息提示词模板说明
+ """人类消息提示词模板"""
+
+ # 实现父类的_create_message方法,返回人类消息对象
+ def _create_message(self, content):
+ # 创建并返回HumanMessage对象,内容为content
+ return HumanMessage(content=content)
+
+# AI消息提示词模板类,继承自BaseMessagePromptTemplate
+class AIMessagePromptTemplate(BaseMessagePromptTemplate):
+ # AI消息提示词模板说明
+ """AI消息提示词模板"""
+
+ # 实现父类的_create_message方法,返回AI消息对象
+ def _create_message(self, content):
+ # 创建并返回AIMessage对象,内容为content
+ return AIMessage(content=content)6.3. chat_models.py #
smartchain/chat_models.py
# 导入操作系统相关模块
import os
# 导入 openai 模块
import openai
# 从 .messages 模块导入 AIMessage、HumanMessage 和 SystemMessage 类
from .messages import AIMessage, HumanMessage, SystemMessage
+from .prompts import ChatPromptValue
# 定义与 OpenAI 聊天模型交互的类
class ChatOpenAI:
# 初始化方法
def __init__(self, model: str = "gpt-4o", **kwargs):
# 初始化 ChatOpenAI 类
"""
初始化 ChatOpenAI
Args:
model: 模型名称,如 "gpt-4o"
**kwargs: 其他参数(如 temperature, max_tokens 等)
"""
# 设置模型名称
self.model = model
# 获取 api_key,优先从参数获取,否则从环境变量获取
self.api_key = kwargs.get("api_key") or os.getenv("OPENAI_API_KEY")
# 如果没有提供 api_key,则抛出异常
if not self.api_key:
raise ValueError("需要提供 api_key 或设置 OPENAI_API_KEY 环境变量")
# 保存除 api_key 之外的其他参数,用于 API 调用
self.model_kwargs = {k: v for k, v in kwargs.items() if k != "api_key"}
# 创建 OpenAI 客户端实例
self.client = openai.OpenAI(api_key=self.api_key)
# 调用模型生成回复的方法
def invoke(self, input, **kwargs):
# 调用模型生成回复
"""
调用模型生成回复
Args:
input: 输入内容,可以是字符串或消息列表
**kwargs: 额外的 API 参数
Returns:
AIMessage: AI 的回复消息
"""
# 将输入数据转换为消息格式
messages = self._convert_input(input)
# 构建 API 请求参数字典
params = {
"model": self.model,
"messages": messages,
**self.model_kwargs,
**kwargs
}
# 使用 OpenAI 客户端发起 chat.completions.create 调用获取回复
response = self.client.chat.completions.create(**params)
# 取出返回结果中的第一个选项
choice = response.choices[0]
# 获取消息内容
content = choice.message.content or ""
# 返回一个 AIMessage 对象
return AIMessage(content=content)
# 流式调用模型生成回复的方法
def stream(self, input, **kwargs):
# 流式调用模型生成回复
"""
流式调用模型生成回复
Args:
input: 输入内容,可以是字符串或消息列表
**kwargs: 额外的 API 参数
Yields:
AIMessage: AI 的回复消息块(每次产生部分内容)
"""
# 将输入数据转换为消息格式
messages = self._convert_input(input)
# 构建 API 请求参数字典,启用流式输出
params = {
"model": self.model,
"messages": messages,
"stream": True, # 启用流式输出
**self.model_kwargs,
**kwargs
}
# 使用 OpenAI 客户端发起流式调用
stream = self.client.chat.completions.create(**params)
# 迭代流式响应
for chunk in stream:
# 检查是否有内容增量
if chunk.choices and len(chunk.choices) > 0:
delta = chunk.choices[0].delta
# 检查 delta 中是否有 content,如果有则发送
if hasattr(delta, 'content') and delta.content:
# 产生包含部分内容的 AIMessage
yield AIMessage(content=delta.content)
# 内部方法,将输入转换为 OpenAI API 需要的消息格式
def _convert_input(self, input):
# 将输入转换为 OpenAI API 需要的消息格式
"""
将输入转换为 OpenAI API 需要的消息格式
Args:
input: 字符串、消息列表或 ChatPromptValue
Returns:
list[dict]: OpenAI API 格式的消息列表
"""
+ if isinstance(input, ChatPromptValue):
+ input = input.to_messages()
# 输入为字符串时,直接封装为用户角色消息
if isinstance(input, str):
return [{"role": "user", "content": input}]
# 如果输入是列表类型
elif isinstance(input, list):
# 新建一个空的消息列表
messages = []
# 遍历输入列表中的每一个元素
for msg in input:
# 判断是否为字符串,是则作为用户消息加入
if isinstance(msg, str):
messages.append({"role": "user", "content": msg})
# 判断是否为 HumanMessage、AIMessage 或 SystemMessage 实例
elif isinstance(msg, (HumanMessage, AIMessage, SystemMessage)):
# 如果是 HumanMessage,将角色设为 user
if isinstance(msg, HumanMessage):
role = "user"
# 如果是 AIMessage,将角色设为 assistant
elif isinstance(msg, AIMessage):
role = "assistant"
# 如果是 SystemMessage,将角色设为 system
elif isinstance(msg, SystemMessage):
role = "system"
# 获取消息内容(有 content 属性则取 content,否则转为字符串)
content = msg.content if hasattr(msg, "content") else str(msg)
# 将角色和内容添加到消息列表
messages.append({"role": role, "content": content})
# 如果元素本身为字典,直接添加进消息列表
elif isinstance(msg, dict):
# 直接添加字典类型的消息
messages.append(msg)
# 如果元素为长度为 2 的元组,将其解包为 role 和 content
elif isinstance(msg, tuple) and len(msg) == 2:
# 将元组解包为 role 和 content
role, content = msg
# 将角色和内容添加到消息列表
messages.append({"role": role, "content": content})
# 返回构建好的消息列表
return messages
else:
# 其他输入类型,转为字符串作为 user 消息
return [{"role": "user", "content": str(input)}]
# 定义与 DeepSeek 聊天模型交互的类
class ChatDeepSeek:
# 初始化方法
# model: 模型名称,默认为 "deepseek-chat"
# **kwargs: 其他可选参数(如 temperature, max_tokens 等)
def __init__(self, model: str = "deepseek-chat", **kwargs):
"""
初始化 ChatDeepSeek
Args:
model: 模型名称,如 "deepseek-chat"
**kwargs: 其他参数(如 temperature, max_tokens 等)
"""
# 设置模型名称
self.model = model
# 获取 api_key,优先从参数获取,否则从环境变量获取
self.api_key = kwargs.get("api_key") or os.getenv("DEEPSEEK_API_KEY")
# 如果没有提供 api_key,则抛出异常
if not self.api_key:
raise ValueError("需要提供 api_key 或设置 DEEPSEEK_API_KEY 环境变量")
# 保存除 api_key 之外的其他参数,用于 API 调用
self.model_kwargs = {k: v for k, v in kwargs.items() if k != "api_key"}
# 获取 DeepSeek 的 base_url,默认为官方地址
base_url = kwargs.get("base_url", "https://api.deepseek.com/v1")
# 创建 OpenAI 兼容的客户端实例(DeepSeek 使用 OpenAI 兼容的 API)
self.client = openai.OpenAI(api_key=self.api_key, base_url=base_url)
# 调用模型生成回复的方法
# input: 输入内容,可以是字符串或消息列表
# **kwargs: 额外的 API 参数
def invoke(self, input, **kwargs):
"""
调用模型生成回复
Args:
input: 输入内容,可以是字符串或消息列表
**kwargs: 额外的 API 参数
Returns:
AIMessage: AI 的回复消息
"""
# 将输入数据转换为消息格式
messages = self._convert_input(input)
# 构建 API 请求参数字典
params = {
"model": self.model,
"messages": messages,
**self.model_kwargs,
**kwargs
}
# 使用 OpenAI 兼容的客户端发起 chat.completions.create 调用获取回复
response = self.client.chat.completions.create(**params)
# 取出返回结果中的第一个选项
choice = response.choices[0]
# 获取消息内容
content = choice.message.content or ""
# 返回一个 AIMessage 对象
return AIMessage(content=content)
# 内部方法,将输入转换为 API 需要的消息格式
# input: 字符串、消息列表或 ChatPromptValue
def _convert_input(self, input):
"""
将输入转换为 API 需要的消息格式
Args:
input: 字符串、消息列表或 ChatPromptValue
Returns:
list[dict]: API 格式的消息列表
"""
# 如果输入是字符串,直接作为用户消息
if isinstance(input, str):
return [{"role": "user", "content": input}]
else:
# 其他输入类型,转为字符串作为 user 消息
return [{"role": "user", "content": str(input)}]
# 定义与通义千问(Tongyi)聊天模型交互的类
class ChatTongyi:
# 初始化方法
# 初始化方法,设置模型名称和 API 相关参数
def __init__(self, model: str = "qwen-max", **kwargs):
"""
初始化 ChatTongyi
Args:
model: 模型名称,如 "qwen-max"
**kwargs: 其他参数(如 temperature, max_tokens 等)
"""
# 设置模型名称
self.model = model
# 获取 api_key,优先从参数获取,否则从环境变量获取
self.api_key = kwargs.get("api_key") or os.getenv("DASHSCOPE_API_KEY")
# 如果没有提供 api_key,则抛出异常
if not self.api_key:
raise ValueError("需要提供 api_key 或设置 DASHSCOPE_API_KEY 环境变量")
# 保存除 api_key 之外的其他参数,用于 API 调用
self.model_kwargs = {k: v for k, v in kwargs.items() if k != "api_key"}
# 获取通义千问的 API base URL(使用 OpenAI 兼容模式),如果未指定则使用默认值
base_url = kwargs.get("base_url", "https://dashscope.aliyuncs.com/compatible-mode/v1")
# 创建 OpenAI 兼容的客户端实例(通义千问使用 OpenAI 兼容的 API)
self.client = openai.OpenAI(api_key=self.api_key, base_url=base_url)
# 调用模型生成回复的方法
# 调用模型生成回复,返回 AIMessage 对象
def invoke(self, input, **kwargs):
"""
调用模型生成回复
Args:
input: 输入内容,可以是字符串或消息列表
**kwargs: 额外的 API 参数
Returns:
AIMessage: AI 的回复消息
"""
# 将输入数据转换为消息格式
messages = self._convert_input(input)
# 构建 API 请求参数字典,包含模型名、消息内容和其他参数
params = {
"model": self.model,
"messages": messages,
**self.model_kwargs,
**kwargs
}
# 使用 OpenAI 兼容的客户端发起 chat.completions.create 调用以获取回复
response = self.client.chat.completions.create(**params)
# 取出返回结果中的第一个回复选项
choice = response.choices[0]
# 获取回复的消息内容,如果内容不存在则返回空字符串
content = choice.message.content or ""
# 构建并返回一个 AIMessage 对象
return AIMessage(content=content)
# 内部方法,将输入转换为 API 需要的消息格式
# 支持字符串、消息列表等输入,统一包装为 OpenAI API 格式
def _convert_input(self, input):
"""
将输入转换为 API 需要的消息格式
Args:
input: 字符串、消息列表或 ChatPromptValue
Returns:
list[dict]: API 格式的消息列表
"""
# 如果输入是字符串,直接包装为“用户”角色的消息
if isinstance(input, str):
return [{"role": "user", "content": input}]
else:
# 其他输入类型,转换为字符串作为“用户”消息内容
return [{"role": "user", "content": str(input)}] 6.4. 类图 #
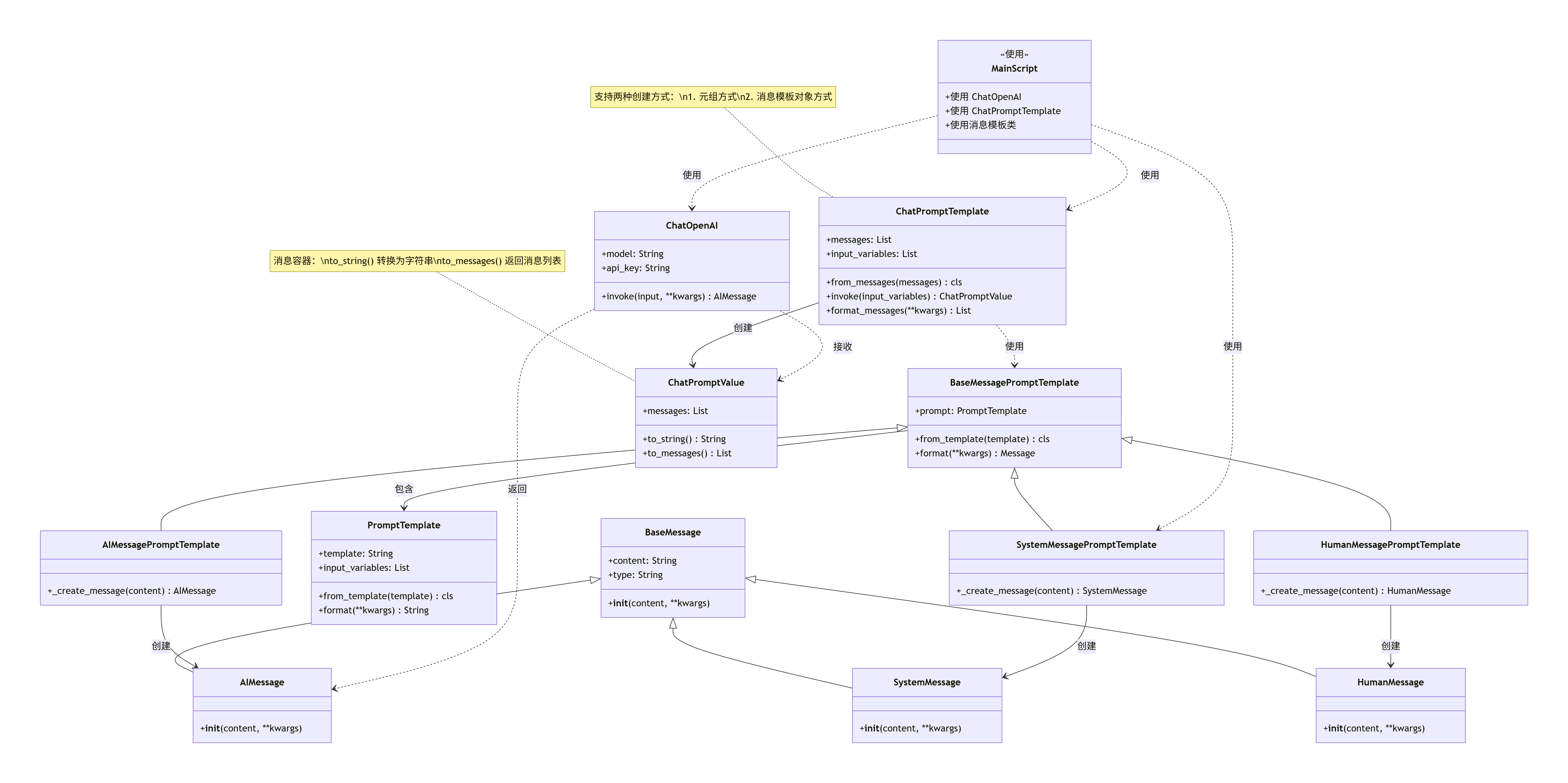
6.4.1 类说明 #
| 类名 | 主要功能 | 主要方法/属性 |
|---|---|---|
| ChatOpenAI | 封装与 OpenAI 聊天模型的交互,用于调用大语言模型生成回复 | • __init__(model, **kwargs) - 初始化,指定模型名称• invoke(input, **kwargs) - 调用模型生成回复,返回 AIMessage• model - 模型名称属性• _convert_input(input) - 私有方法,将输入转换为 API 需要的消息格式 |
| ChatPromptTemplate | 聊天提示词模板类,用于创建多轮对话的提示词,支持元组和消息模板对象两种方式 | • __init__(messages) - 初始化,接收消息模板/对象列表• from_messages(messages) - 类方法,从消息模板对象列表创建实例• invoke(input_variables) - 格式化模板并返回 ChatPromptValue 对象• format_messages(**kwargs) - 格式化模板并返回消息对象列表• messages - 消息模板列表属性• input_variables - 输入变量列表属性• _extract_input_variables() - 私有方法,提取所有输入变量• _format_all_messages(variables) - 私有方法,格式化所有消息• _create_message_from_role(role, content) - 私有方法,根据角色创建消息对象 |
| SystemMessagePromptTemplate | 系统消息提示词模板类,用于创建系统角色的消息模板 | • __init__(prompt) - 初始化,接收 PromptTemplate 实例• from_template(template) - 类方法,从模板字符串创建实例• format(**kwargs) - 格式化模板并返回 SystemMessage 对象• _create_message(content) - 实现父类抽象方法,返回 SystemMessage• prompt - 内部的 PromptTemplate 属性 |
| HumanMessagePromptTemplate | 用户消息提示词模板类,用于创建用户角色的消息模板 | • __init__(prompt) - 初始化,接收 PromptTemplate 实例• from_template(template) - 类方法,从模板字符串创建实例• format(**kwargs) - 格式化模板并返回 HumanMessage 对象• _create_message(content) - 实现父类抽象方法,返回 HumanMessage• prompt - 内部的 PromptTemplate 属性 |
| AIMessagePromptTemplate | AI 消息提示词模板类,用于创建 AI 助手角色的消息模板 | • __init__(prompt) - 初始化,接收 PromptTemplate 实例• from_template(template) - 类方法,从模板字符串创建实例• format(**kwargs) - 格式化模板并返回 AIMessage 对象• _create_message(content) - 实现父类抽象方法,返回 AIMessage• prompt - 内部的 PromptTemplate 属性 |
| ChatPromptValue | 聊天提示词值类,包含格式化后的消息列表,是 invoke() 方法的返回值 |
• __init__(messages) - 初始化,接收消息对象列表• to_string() - 将消息对象列表转换为字符串格式• to_messages() - 返回消息对象列表本身• messages - 消息对象列表属性 |
| PromptTemplate | 提示词模板类,用于格式化字符串模板(在消息模板类内部使用) | • __init__(template) - 初始化模板实例• from_template(template) - 类方法,从模板字符串创建实例• format(**kwargs) - 格式化填充模板中的变量,返回字符串• template - 模板字符串属性• input_variables - 输入变量列表属性• _extract_variables(template) - 私有方法,提取模板中的变量名 |
| BaseMessagePromptTemplate | 基础消息提示词模板类,所有消息模板类的基类 | • __init__(prompt) - 初始化,接收 PromptTemplate 实例• from_template(template) - 类方法,从模板字符串创建实例• format(**kwargs) - 格式化模板并返回消息对象• prompt - 内部的 PromptTemplate 属性• _create_message(content) - 抽象方法,子类必须实现 |
| SystemMessage | 系统消息类,表示系统提示消息(间接使用) | • __init__(content, **kwargs) - 初始化,type 固定为"system"• content - 消息内容属性• type - 消息类型属性(值为"system") |
| HumanMessage | 用户消息类,表示人类用户发送的消息(间接使用) | • __init__(content, **kwargs) - 初始化,type 固定为"human"• content - 消息内容属性• type - 消息类型属性(值为"human") |
| AIMessage | AI 消息类,表示 AI 助手的回复消息(间接使用) | • __init__(content, **kwargs) - 初始化,type 固定为"ai"• content - 消息内容属性• type - 消息类型属性(值为"ai") |
6.4.2 类关系图 #

6.4.3 调用关系图 #
6.4.3.1 方式一:使用元组 #
定义模板 → 提取变量 → 传入值 → 格式化 → 封装 → 调用模型 → 返回结果
↓ ↓ ↓ ↓ ↓ ↓ ↓
元组列表 input_variables 变量字典 消息对象 ChatPromptValue API调用 AIMessage
6.4.3.2 方式二:使用消息模板对象 #

6.4.4 数据流转过程 #
| 特性 | 方式一:元组方式 | 方式二:消息模板对象方式 |
|---|---|---|
| 创建方式 | ChatPromptTemplate([("system", "..."), ...]) |
ChatPromptTemplate.from_messages([SystemMessagePromptTemplate.from_template(...), ...]) |
| 格式化方法 | template.invoke({...}) 返回 ChatPromptValue |
template.format_messages(...) 返回消息列表 |
| 优点 | 简洁,适合快速创建 | 类型安全,更灵活,可复用模板对象 |
| 适用场景 | 简单的多轮对话模板 | 需要类型检查和复用的复杂场景 |
- 模板创建:使用元组或消息模板对象创建
ChatPromptTemplate - 变量提取:自动提取所有模板中的变量名
- 格式化:使用
invoke()或format_messages()填充变量 - 消息生成:根据角色创建对应的消息对象(
SystemMessage、HumanMessage、AIMessage) - 模型调用:将格式化后的消息传给
ChatOpenAI.invoke() - API 请求:转换为 API 格式并调用 OpenAI API
- 结果返回:返回
AIMessage对象,包含 AI 回复内容
7.MessagesPlaceholder #
在实际的多轮对话场景中,除了单轮问答外,模型往往需要结合用户历史的聊天上下文一起进行推理,这时我们就需要在提示词模板里能灵活地插入和动态填充一段“消息历史”。为此,MessagesPlaceholder 类应运而生:
什么是 MessagesPlaceholder?
MessagesPlaceholder 是聊天模板中的一种“占位符”类型,用于表示一段由多条消息(如人类和 AI 轮流发言)组成的历史消息列表。它和普通的文本变量不同,普通变量通常用于填充一句话,而消息占位符可以一次性插入多条结构化消息对象,并保持消息角色和内容的结构化属性。
典型用法举例
假设已有历史消息列表 history(其中每条为 HumanMessage 或 AIMessage),你可以这样构建模板:
from smartchain.prompts import ChatPromptTemplate, MessagesPlaceholder
template = ChatPromptTemplate([
("system", "你是一个乐于助人的 AI 助手。"),
MessagesPlaceholder("history"), # 此处为动态插入历史消息
("human", "{question}"),
])当调用 template.format_messages(history=history, question="你的姓名是什么?") 时,占位符 "history" 会自动被 history 列表中的所有消息对象(依次填充,原始的消息类型和顺序均会保留)替换。模板处理后拼接出来的消息列表即为模型实际输入。
为什么要用消息占位符?
- 保持对话上下文
许多大模型需要完整的对话历史才能按照多轮语境回答问题,通过MessagesPlaceholder可以完整插入并编排所有历史消息而无需手动拼接字符串。 - 结构化链路
占位符支持直接传递消息对象而不是生拼字符串,保证系统、用户、AI 各角色消息的有序性和类型安全。 - 简单易用
结合变量名调用,与传递历史变量类似,无需额外处理即可实现多轮上下文插入。
工作原理
- 在
ChatPromptTemplate内,遇到MessagesPlaceholder("变量名")时,不会格式化为一条具体字符串,而是把变量名对应的消息对象列表批量插入到最终消息流中。 - 你可以在模板中插入任意数量或位置的
MessagesPlaceholder,甚至用于多个不同阶段的上下文。
注意事项
- 传入的“历史变量”一定要是消息对象列表(如
[HumanMessage(...), AIMessage(...), ...]),不能是字符串列表。 - 若模板未被正确填充历史信息,模型就无法获得之前的上下文。
这种机制让多轮对话的提示词模板高度结构化且可复用,是现代聊天机器人实现上下文记忆的标准利器。
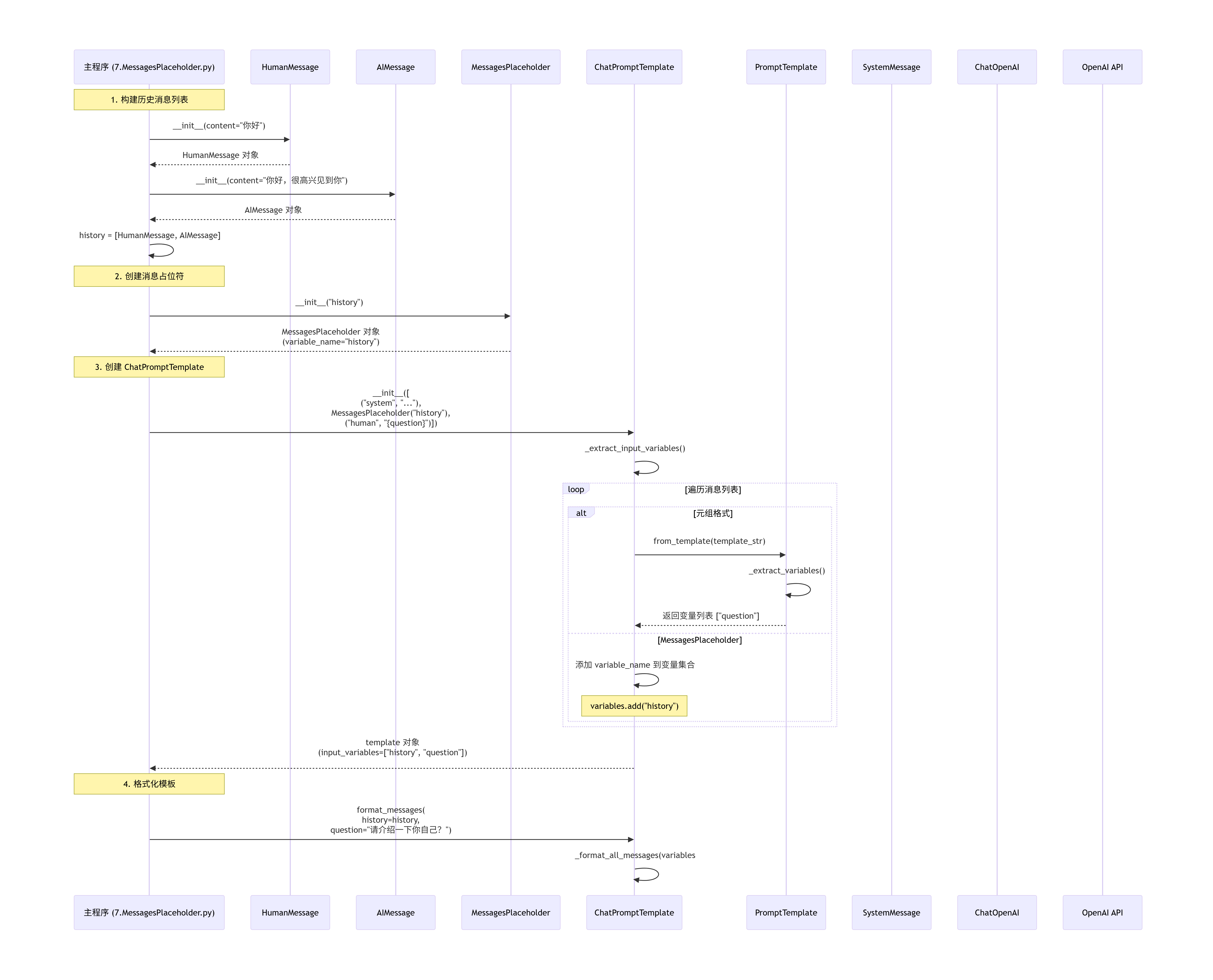
7.1. 7.MessagesPlaceholder.py #
7.MessagesPlaceholder.py
# 从 langchain_core.prompts 导入对话模板类和消息占位符
#from langchain_core.prompts import ChatPromptTemplate, MessagesPlaceholder
# 从 langchain_openai 导入 ChatOpenAI,大语言模型接口
#from langchain_openai import ChatOpenAI
# 导入人类消息和 AI 消息类
#from langchain_core.messages import HumanMessage, AIMessage
from smartchain.chat_models import ChatOpenAI
from smartchain.prompts import ChatPromptTemplate, MessagesPlaceholder
from smartchain.messages import HumanMessage, AIMessage
# 构建历史消息列表,模拟对话历史(人类与 AI 的多轮消息)
history = [
HumanMessage(content="你好"),
AIMessage(content="你好,很高兴见到你"),
]
# 创建 ChatPromptTemplate 模板,包含系统消息、历史消息占位符和用户新提问
template = ChatPromptTemplate(
[
# 系统消息,设定 AI 身份
("system", "你是一个乐于助人的 AI 助手。"),
# 消息占位符,将填充历史对话
MessagesPlaceholder("history"),
# 用户输入,实际提问
("human", "{question}"),
]
)
# 实例化 OpenAI 聊天模型,选用 "gpt-4o" 模型
llm = ChatOpenAI(model="gpt-4o")
# 调用模板的 format_messages 方法,注入历史对话和本轮问题
prompt_messages = template.format_messages(
history=history,
question="请介绍一下你自己?",
)
# 打印 format_messages 返回的消息,显示内部分角色的消息对象
print("format_messages 输出的消息:")
for msg in prompt_messages:
print(msg)
# 直接将构建好的消息列表传入模型进行推理,获得 AI 回复
response = llm.invoke(prompt_messages)
# 打印模型返回的内容(AI 对最新问题的回答)
print("\n模型回复:")
print(response.content)7.2. prompts.py #
smartchain/prompts.py
# 导入正则表达式模块,用于变量提取
import re
from .messages import SystemMessage, HumanMessage, AIMessage
# 定义提示词模板类
class PromptTemplate:
# 类说明文档,描述用途
"""提示词模板类,用于格式化字符串模板"""
# 构造方法,初始化模板实例
def __init__(self, template: str):
# 保存模板字符串到实例属性
self.template = template
# 调用内部方法提取模板中的变量名列表
input_variables = self._extract_variables(template)
# 将变量名列表分配给实例属性
self.input_variables = input_variables
# 类方法:从模板字符串生成 PromptTemplate 实例
@classmethod
def from_template(cls, template: str):
# 返回用 template 实例化的 PromptTemplate 对象
return cls(template=template)
# 格式化填充模板中的变量
def format(self, **kwargs):
# 计算模板中缺失但未传入的变量名集合
missing_vars = set(self.input_variables) - set(kwargs.keys())
# 如果存在缺失变量则抛出异常,提示哪些变量缺失
if missing_vars:
raise ValueError(f"缺少必需的变量: {missing_vars}")
# 使用传入参数填充模板并返回格式化后的字符串
return self.template.format(**kwargs)
# 内部方法:从模板字符串中提取变量名
def _extract_variables(self, template: str):
# 定义正则表达式,匹配花括号中的变量名(冒号前的部分)
pattern = r'\{([^}:]+)(?::[^}]+)?\}'
# 查找所有符合 pattern 的变量名,返回匹配结果列表
matches = re.findall(pattern, template)
# 利用 dict 去重并保持顺序,最后转为列表返回
return list(dict.fromkeys(matches))
# 定义一个用于存放格式化后的消息的类
class ChatPromptValue:
# 聊天提示词值类,包含格式化后的消息列表
"""聊天提示词值类,包含格式化后的消息列表"""
# 构造函数,接收一个消息对象列表
def __init__(self, messages):
# 保存消息列表到实例变量
self.messages = messages
# 将消息对象列表转为字符串,方便展示
def to_string(self):
# 新建一个用于存放字符串的列表
parts = []
# 遍历每个消息对象
for msg in self.messages:
# 如果消息对象有type和content属性
if hasattr(msg, 'type') and hasattr(msg, 'content'):
# 定义消息角色的映射关系
role_map = {
"system": "System",
"human": "Human",
"ai": "AI"
}
# 获取对应的角色字符串,没有则首字母大写
role = role_map.get(msg.type, msg.type.capitalize())
# 拼接角色和消息内容
parts.append(f"{role}: {msg.content}")
else:
# 如果不是标准消息对象,则直接转为字符串
parts.append(str(msg))
# 将所有消息用换行符拼接起来组成一个字符串
return "\n".join(parts)
# 返回消息对象列表本身
def to_messages(self):
# 直接返回消息列表
return self.messages
# 定义用于处理多轮对话消息模板的类
class ChatPromptTemplate:
# 聊天提示词模板类,用于创建多轮对话的提示词
"""聊天提示词模板类,用于创建多轮对话的提示词"""
# 构造方法,接收一个消息模板/对象的列表
def __init__(self, messages):
# 保存消息模板/对象列表
self.messages = messages
# 提取所有输入变量并存入实例变量
self.input_variables = self._extract_input_variables()
# 定义一个类方法,用于通过消息对象列表创建 ChatPromptTemplate 实例
@classmethod
def from_messages(cls, messages):
# 使用传入的 messages 参数创建并返回 ChatPromptTemplate 实例
return cls(messages=messages)
# 使用提供的变量格式化模板,返回消息列表
def format_messages(self, **kwargs):
# 格式化所有消息并返回
return self._format_all_messages(kwargs)
# 私有方法,提取所有模板中用到的输入变量名
def _extract_input_variables(self):
# 用集合保存变量名,防止重复
variables = set()
# 遍历所有消息模板/对象
for msg in self.messages:
# 如果元素是(role, template_str)元组
if isinstance(msg, tuple) and len(msg) == 2:
_, template_str = msg
# 用PromptTemplate对象提取变量
prompt = PromptTemplate.from_template(template_str)
# 合并到集合中
variables.update(prompt.input_variables)
+ # 如果是BaseMessagePromptTemplate子类实例
+ elif isinstance(msg, BaseMessagePromptTemplate):
+ variables.update(msg.prompt.input_variables)
+ # 如果是占位符对象
+ elif isinstance(msg, MessagesPlaceholder):
+ variables.add(msg.variable_name)
# 返回所有变量名组成的列表
return list(variables)
# 根据输入变量格式化所有消息模板,返回ChatPromptValue对象
def invoke(self, input_variables):
# 对消息模板进行实际变量填充
formatted_messages = self._format_all_messages(input_variables)
# 封装成ChatPromptValue对象返回
return ChatPromptValue(messages=formatted_messages)
# 将所有消息模板格式化并转换为消息对象列表
def _format_all_messages(self, variables):
# 新建列表保存格式化好的消息
formatted_messages = []
# 遍历每一个消息模板/对象
for msg in self.messages:
# 若是(role, template_str)元组
if isinstance(msg, tuple) and len(msg) == 2:
role, template_str = msg
# 创建PromptTemplate模板并填充变量
prompt = PromptTemplate.from_template(template_str)
content = prompt.format(**variables)
# 根据角色字符串生成对应的消息对象
formatted_messages.append(self._create_message_from_role(role, content))
# 如果是BaseMessagePromptTemplate的实例
elif isinstance(msg, BaseMessagePromptTemplate):
# 调用BaseMessagePromptTemplate的format方法,返回消息对象
formatted_messages.append(msg.format(**variables))
+ # 如果是占位符对象
+ elif isinstance(msg, MessagesPlaceholder):
+ placeholder_messages = self._coerce_placeholder_value(
+ msg.variable_name, variables.get(msg.variable_name)
+ )
+ formatted_messages.extend(placeholder_messages)
else:
# 如不是模板,直接加入
formatted_messages.append(msg)
# 返回所有格式化的消息对象列表
return formatted_messages
+ # 处理占位符对象的值,返回消息对象列表
+ def _coerce_placeholder_value(self, variable_name, value):
+ # 如果未传入变量,抛出异常
+ if value is None:
+ raise ValueError(f"MessagesPlaceholder '{variable_name}' 对应变量缺失")
+ # 如果是ChatPromptValue实例,转换为消息列表
+ if isinstance(value, ChatPromptValue):
+ return value.to_messages()
+ # 如果已经是消息对象/结构列表,则依次转换
+ if isinstance(value, list):
+ return [self._coerce_single_message(item) for item in value]
+ # 其他情况尝试单个转换
+ return [self._coerce_single_message(value)]
+ # 单个原始值转换为消息对象
+ def _coerce_single_message(self, value):
+ # 已是有效消息类型,直接返回
+ if isinstance(value, (SystemMessage, HumanMessage, AIMessage)):
+ return value
+ # 有type和content属性,也当消息对象直接返回
+ if hasattr(value, "type") and hasattr(value, "content"):
+ return value
+ # 字符串变为人类消息
+ if isinstance(value, str):
+ return HumanMessage(content=value)
+ # (role, content)元组转为指定角色的消息
+ if isinstance(value, tuple) and len(value) == 2:
+ # 解包元组
+ role, content = value
+ # 根据role和content生成对应的消息对象
+ return self._create_message_from_role(role, content)
+ # 字典,默认user角色
+ if isinstance(value, dict):
+ # 获取role和content
+ role = value.get("role", "user")
+ # 获取content
+ content = value.get("content", "")
+ # 根据role和content生成对应的消息对象
+ return self._create_message_from_role(role, content)
+ # 其他无法识别类型,抛出异常
+ raise TypeError("无法将占位符内容转换为消息")
# 辅助方法:根据角色和内容生成对应的标准消息对象
def _create_message_from_role(self, role, content):
# 角色字符串转小写做归一化
normalized_role = role.lower()
# 如果是system角色,返回SystemMessage对象
if normalized_role == "system":
return SystemMessage(content=content)
# 如果是human或user角色,返回HumanMessage对象
if normalized_role in ("human", "user"):
return HumanMessage(content=content)
# 如果是ai或assistant角色,返回AIMessage对象
if normalized_role in ("ai", "assistant"):
return AIMessage(content=content)
# 如果角色未知,则抛出异常
raise ValueError(f"未知的消息角色: {role}")
# 定义基础消息提示词模板类
class BaseMessagePromptTemplate:
# 基础消息提示词模板类声明
"""基础消息提示词模板类"""
# 构造函数,必须传入PromptTemplate实例
def __init__(self, prompt: PromptTemplate):
# 将PromptTemplate实例保存在self.prompt属性中
self.prompt = prompt
# 工厂方法,利用模板字符串创建类实例
@classmethod
def from_template(cls, template: str):
# 通过模板字符串创建PromptTemplate对象
prompt = PromptTemplate.from_template(template)
# 用生成的PromptTemplate创建本类实例并返回
return cls(prompt=prompt)
# 格式化当前模板,返回消息对象
def format(self, **kwargs):
# 使用PromptTemplate格式化内容,得到最终文本
content = self.prompt.format(**kwargs)
# 调用子类实现的方法将文本转换为对应类型消息对象
return self._create_message(content)
# 抽象方法,子类必须实现,用于生成特定类型的消息对象
def _create_message(self, content):
raise NotImplementedError
# 系统消息提示词模板类,继承自BaseMessagePromptTemplate
class SystemMessagePromptTemplate(BaseMessagePromptTemplate):
# 系统消息提示词模板说明
"""系统消息提示词模板"""
# 实现父类的_create_message方法,返回系统消息对象
def _create_message(self, content):
# 创建并返回SystemMessage对象,内容为content
return SystemMessage(content=content)
# 人类消息提示词模板类,继承自BaseMessagePromptTemplate
class HumanMessagePromptTemplate(BaseMessagePromptTemplate):
# 人类消息提示词模板说明
"""人类消息提示词模板"""
# 实现父类的_create_message方法,返回人类消息对象
def _create_message(self, content):
# 创建并返回HumanMessage对象,内容为content
return HumanMessage(content=content)
# AI消息提示词模板类,继承自BaseMessagePromptTemplate
class AIMessagePromptTemplate(BaseMessagePromptTemplate):
# AI消息提示词模板说明
"""AI消息提示词模板"""
# 实现父类的_create_message方法,返回AI消息对象
def _create_message(self, content):
# 创建并返回AIMessage对象,内容为content
return AIMessage(content=content)
+
+# 定义动态消息列表占位符类
+class MessagesPlaceholder:
+ # 在聊天模板中插入动态消息列表的占位符
+ """在聊天模板中插入动态消息列表的占位符"""
+
+ # 构造方法,存储变量名
+ def __init__(self, variable_name: str):
+ self.variable_name = variable_name7.3 类图 #
7.3.1 类图 #
| 类名 | 主要功能 | 主要方法/属性 |
|---|---|---|
| ChatOpenAI | 封装与 OpenAI 聊天模型的交互,用于调用大语言模型生成回复 | • __init__(model, **kwargs) - 初始化,指定模型名称• invoke(input, **kwargs) - 调用模型生成回复,返回 AIMessage• model - 模型名称属性• _convert_input(input) - 私有方法,将输入转换为 API 需要的消息格式 |
| ChatPromptTemplate | 聊天提示词模板类,用于创建多轮对话的提示词,支持消息占位符 | • __init__(messages) - 初始化,接收消息模板/对象列表• format_messages(**kwargs) - 格式化模板并返回消息对象列表• messages - 消息模板列表属性• input_variables - 输入变量列表属性• _extract_input_variables() - 私有方法,提取所有输入变量(包括占位符变量)• _format_all_messages(variables) - 私有方法,格式化所有消息• _coerce_placeholder_value(variable_name, value) - 私有方法,处理占位符值• _coerce_single_message(value) - 私有方法,将单个值转换为消息对象• _create_message_from_role(role, content) - 私有方法,根据角色创建消息对象 |
| MessagesPlaceholder | 消息占位符类,用于在聊天模板中插入动态消息列表,支持注入历史对话 | • __init__(variable_name) - 初始化,指定占位符变量名• variable_name - 占位符变量名属性(str) |
| HumanMessage | 用户消息类,表示人类用户发送的消息 | • __init__(content, **kwargs) - 初始化,type 固定为"human"• content - 消息内容属性• type - 消息类型属性(值为"human")• __str__() - 返回消息内容• __repr__() - 返回对象的字符串表示 |
| AIMessage | AI 消息类,表示 AI 助手的回复消息 | • __init__(content, **kwargs) - 初始化,type 固定为"ai"• content - 消息内容属性• type - 消息类型属性(值为"ai")• __str__() - 返回消息内容• __repr__() - 返回对象的字符串表示 |
| SystemMessage | 系统消息类,表示系统提示消息(间接使用) | • __init__(content, **kwargs) - 初始化,type 固定为"system"• content - 消息内容属性• type - 消息类型属性(值为"system") |
| PromptTemplate | 提示词模板类,用于格式化字符串模板(间接使用) | • __init__(template) - 初始化模板实例• from_template(template) - 类方法,从模板字符串创建实例• format(**kwargs) - 格式化填充模板中的变量,返回字符串• template - 模板字符串属性• input_variables - 输入变量列表属性 |
7.3.2 类关系图 #

7.3.3 调用关系图 #

7.3.4 数据流转过程 #
历史消息构建
- 创建
HumanMessage和AIMessage对象 - 组成历史消息列表:
[HumanMessage("你好"), AIMessage("你好,很高兴见到你")]
- 创建
占位符创建
- 创建
MessagesPlaceholder("history")对象 - 指定占位符变量名为 "history"
- 创建
模板创建
- 使用
ChatPromptTemplate创建模板,包含:- 系统消息元组:
("system", "...") - 消息占位符:
MessagesPlaceholder("history") - 用户消息元组:
("human", "{question}")
- 系统消息元组:
- 自动提取变量:
["history", "question"]
- 使用
模板格式化
- 调用
format_messages(history=history, question="...") - 处理系统消息:创建
SystemMessage对象 - 处理占位符:
- 识别
MessagesPlaceholder("history") - 调用
_coerce_placeholder_value("history", history) - 遍历历史消息列表,每个消息通过
_coerce_single_message()处理 - 由于是
HumanMessage和AIMessage对象,直接返回 - 将消息列表扩展到格式化结果中
- 识别
- 处理用户消息:格式化
{question}变量,创建HumanMessage对象
- 调用
最终消息列表
- 结果:
[SystemMessage, HumanMessage(历史), AIMessage(历史), HumanMessage(当前问题)]
- 结果:
模型调用
- 将消息列表传给
ChatOpenAI.invoke() ChatOpenAI内部转换消息格式并调用 API- 返回
AIMessage对象
- 将消息列表传给
8.FewShotPromptTemplate #
- FewShotPromptTemplate 主要实现了通过指定若干个“示例问答”,配合用户输入和前后缀,自动构建符合 few-shot 学习范式的提示词字符串。
- 其流程可归纳为:
- 定义示例集合
- 用户提供若干格式一致的示例数据,每个为 dict,含输入和输出字段(如 question/answer)。
- 定义单条示例格式模板
- 使用 PromptTemplate 定义单个示例的展现格式,包含变量(如 {question})。
- 创建 FewShotPromptTemplate
- 指定示例集合、单例模板、前缀、后缀、输入变量等,初始化模板。
- 插入真实用户输入,调用 .format(kwargs)**
- 对前缀和后缀自动变量替换,对每条示例应用模板格式化,最终按照分隔符拼接所有部分生成完整提示词。
- 交互与推理
- 将生成的完整 few-shot prompt 交给 ChatOpenAI.invoke,实现大模型自动问答。
流程图说明
数据结构与流转
- examples:list[dict],如
[{"question": ..., "answer": ...}, ...] - PromptTemplate: 给单条示例用,负责变量替换
- FewShotPromptTemplate: 组成完整提示词流程——前缀 + 多个示例格式化 + 后缀,均可插入变量
- 完整 prompt: 字符串,样例区块与实际问题合并
- ChatOpenAI: 接收字符串 prompt,转为聊天消息格式,以对话方式推理
类功能对比
| 类名 | 功能简述 | 关键方法/属性 |
|---|---|---|
| PromptTemplate | 字符串模板变量替换,支持自动提取变量名 | from_template, format, input_variables |
| FewShotPromptTemplate | 将多个 example 及前后缀拼装为完整 prompt,支持动态变量 | format, format_examples, examples, prefix, suffix |
| ChatOpenAI | 调用 OpenAI/GPT 生成模型回复,支持字符串及聊天消息输入 | invoke, _convert_input, model |
| AIMessage | GPT 的 AI 回复对象,含内容字符串 content | content, type |
典型应用场景
- 自动构建“少量示例”加“实际用户问题”的高质量提示语,以提升大模型回答的准确性
- 灵活引入不同风格的 few-shot 示例,适用于翻译、问答、代码推理等多类任务
这种模块化的 FewShotPromptTemplate 支持更复杂的示例组织与复用,是构建提示工程自动化系统的关键基石。
8.1. 8.FewShotPromptTemplate.py #
8.FewShotPromptTemplate.py
# 导入 PromptTemplate 和 FewShotPromptTemplate,用于构建 few-shot 提示词模板
#from langchain_core.prompts import PromptTemplate, FewShotPromptTemplate
# 导入 OpenAI 聊天模型接口
#from langchain_openai import ChatOpenAI
from smartchain.chat_models import ChatOpenAI
from smartchain.prompts import PromptTemplate, FewShotPromptTemplate
# 定义 few-shot 示例集合,每个示例包含一个问题和对应答案
examples = [
{"question": "1 plus 1 等于多少?", "answer": "答案是 2。"},
{"question": "2 plus 2 等于多少?", "answer": "答案是 4。"},
]
# 定义每个示例的格式模板
example_prompt = PromptTemplate.from_template(
"示例问题:{question}\n示例回答:{answer}"
)
# 构建 few-shot 提示词模板,包含前缀、示例、后缀和输入变量
few_shot_prompt = FewShotPromptTemplate(
examples=examples, # 提供 few-shot 示例
example_prompt=example_prompt, # 每个示例应用的格式
prefix="你是一个擅长算术的 AI 助手。以下是一些示例:", # 前缀说明
suffix="请回答用户问题:{user_question}\nAI:", # 后缀及用户真实问题
input_variables=["user_question"], # 所需输入变量名
)
# 注入用户问题,生成完整的 few-shot 提示词文本
formatted_prompt = few_shot_prompt.format(user_question="3 plus 5 等于多少?")
# 打印生成的 few-shot 提示词
print("few-shot 提示词:\n")
print(formatted_prompt)
# 实例化 ChatOpenAI,选择 "gpt-4o" 模型
llm = ChatOpenAI(model="gpt-4o")
# 将格式化后的提示词传给模型进行推理
response = llm.invoke(formatted_prompt)
# 打印模型返回的内容
print("\n模型回答:")
print(response.content)8.2. prompts.py #
smartchain/prompts.py
# 导入正则表达式模块,用于变量提取
import re
from .messages import SystemMessage, HumanMessage, AIMessage
# 定义提示词模板类
class PromptTemplate:
# 类说明文档,描述用途
"""提示词模板类,用于格式化字符串模板"""
# 构造方法,初始化模板实例
def __init__(self, template: str):
# 保存模板字符串到实例属性
self.template = template
# 调用内部方法提取模板中的变量名列表
input_variables = self._extract_variables(template)
# 将变量名列表分配给实例属性
self.input_variables = input_variables
# 类方法:从模板字符串生成 PromptTemplate 实例
@classmethod
def from_template(cls, template: str):
# 返回用 template 实例化的 PromptTemplate 对象
return cls(template=template)
# 格式化填充模板中的变量
def format(self, **kwargs):
# 计算模板中缺失但未传入的变量名集合
missing_vars = set(self.input_variables) - set(kwargs.keys())
# 如果存在缺失变量则抛出异常,提示哪些变量缺失
if missing_vars:
raise ValueError(f"缺少必需的变量: {missing_vars}")
# 使用传入参数填充模板并返回格式化后的字符串
return self.template.format(**kwargs)
# 内部方法:从模板字符串中提取变量名
def _extract_variables(self, template: str):
# 定义正则表达式,匹配花括号中的变量名(冒号前的部分)
pattern = r'\{([^}:]+)(?::[^}]+)?\}'
# 查找所有符合 pattern 的变量名,返回匹配结果列表
matches = re.findall(pattern, template)
# 利用 dict 去重并保持顺序,最后转为列表返回
return list(dict.fromkeys(matches))
# 定义一个用于存放格式化后的消息的类
class ChatPromptValue:
# 聊天提示词值类,包含格式化后的消息列表
"""聊天提示词值类,包含格式化后的消息列表"""
# 构造函数,接收一个消息对象列表
def __init__(self, messages):
# 保存消息列表到实例变量
self.messages = messages
# 将消息对象列表转为字符串,方便展示
def to_string(self):
# 新建一个用于存放字符串的列表
parts = []
# 遍历每个消息对象
for msg in self.messages:
# 如果消息对象有type和content属性
if hasattr(msg, 'type') and hasattr(msg, 'content'):
# 定义消息角色的映射关系
role_map = {
"system": "System",
"human": "Human",
"ai": "AI"
}
# 获取对应的角色字符串,没有则首字母大写
role = role_map.get(msg.type, msg.type.capitalize())
# 拼接角色和消息内容
parts.append(f"{role}: {msg.content}")
else:
# 如果不是标准消息对象,则直接转为字符串
parts.append(str(msg))
# 将所有消息用换行符拼接起来组成一个字符串
return "\n".join(parts)
# 返回消息对象列表本身
def to_messages(self):
# 直接返回消息列表
return self.messages
# 定义用于处理多轮对话消息模板的类
class ChatPromptTemplate:
# 聊天提示词模板类,用于创建多轮对话的提示词
"""聊天提示词模板类,用于创建多轮对话的提示词"""
# 构造方法,接收一个消息模板/对象的列表
def __init__(self, messages):
# 保存消息模板/对象列表
self.messages = messages
# 提取所有输入变量并存入实例变量
self.input_variables = self._extract_input_variables()
# 定义一个类方法,用于通过消息对象列表创建 ChatPromptTemplate 实例
@classmethod
def from_messages(cls, messages):
# 使用传入的 messages 参数创建并返回 ChatPromptTemplate 实例
return cls(messages=messages)
# 使用提供的变量格式化模板,返回消息列表
def format_messages(self, **kwargs):
# 格式化所有消息并返回
return self._format_all_messages(kwargs)
# 私有方法,提取所有模板中用到的输入变量名
def _extract_input_variables(self):
# 用集合保存变量名,防止重复
variables = set()
# 遍历所有消息模板/对象
for msg in self.messages:
# 如果元素是(role, template_str)元组
if isinstance(msg, tuple) and len(msg) == 2:
_, template_str = msg
# 用PromptTemplate对象提取变量
prompt = PromptTemplate.from_template(template_str)
# 合并到集合中
variables.update(prompt.input_variables)
# 如果是BaseMessagePromptTemplate子类实例
elif isinstance(msg, BaseMessagePromptTemplate):
variables.update(msg.prompt.input_variables)
# 如果是占位符对象
elif isinstance(msg, MessagesPlaceholder):
variables.add(msg.variable_name)
# 返回所有变量名组成的列表
return list(variables)
# 根据输入变量格式化所有消息模板,返回ChatPromptValue对象
def invoke(self, input_variables):
# 对消息模板进行实际变量填充
formatted_messages = self._format_all_messages(input_variables)
# 封装成ChatPromptValue对象返回
return ChatPromptValue(messages=formatted_messages)
# 将所有消息模板格式化并转换为消息对象列表
def _format_all_messages(self, variables):
# 新建列表保存格式化好的消息
formatted_messages = []
# 遍历每一个消息模板/对象
for msg in self.messages:
# 若是(role, template_str)元组
if isinstance(msg, tuple) and len(msg) == 2:
role, template_str = msg
# 创建PromptTemplate模板并填充变量
prompt = PromptTemplate.from_template(template_str)
content = prompt.format(**variables)
# 根据角色字符串生成对应的消息对象
formatted_messages.append(self._create_message_from_role(role, content))
# 如果是BaseMessagePromptTemplate的实例
elif isinstance(msg, BaseMessagePromptTemplate):
# 调用BaseMessagePromptTemplate的format方法,返回消息对象
formatted_messages.append(msg.format(**variables))
# 如果是占位符对象
elif isinstance(msg, MessagesPlaceholder):
placeholder_messages = self._coerce_placeholder_value(
msg.variable_name, variables.get(msg.variable_name)
)
formatted_messages.extend(placeholder_messages)
else:
# 如不是模板,直接加入
formatted_messages.append(msg)
# 返回所有格式化的消息对象列表
return formatted_messages
# 处理占位符对象的值,返回消息对象列表
def _coerce_placeholder_value(self, variable_name, value):
# 如果未传入变量,抛出异常
if value is None:
raise ValueError(f"MessagesPlaceholder '{variable_name}' 对应变量缺失")
# 如果是ChatPromptValue实例,转换为消息列表
if isinstance(value, ChatPromptValue):
return value.to_messages()
# 如果已经是消息对象/结构列表,则依次转换
if isinstance(value, list):
return [self._coerce_single_message(item) for item in value]
# 其他情况尝试单个转换
return [self._coerce_single_message(value)]
# 单个原始值转换为消息对象
def _coerce_single_message(self, value):
# 已是有效消息类型,直接返回
if isinstance(value, (SystemMessage, HumanMessage, AIMessage)):
return value
# 有type和content属性,也当消息对象直接返回
if hasattr(value, "type") and hasattr(value, "content"):
return value
# 字符串变为人类消息
if isinstance(value, str):
return HumanMessage(content=value)
# (role, content)元组转为指定角色的消息
if isinstance(value, tuple) and len(value) == 2:
# 解包元组
role, content = value
# 根据role和content生成对应的消息对象
return self._create_message_from_role(role, content)
# 字典,默认user角色
if isinstance(value, dict):
# 获取role和content
role = value.get("role", "user")
# 获取content
content = value.get("content", "")
# 根据role和content生成对应的消息对象
return self._create_message_from_role(role, content)
# 其他无法识别类型,抛出异常
raise TypeError("无法将占位符内容转换为消息")
# 辅助方法:根据角色和内容生成对应的标准消息对象
def _create_message_from_role(self, role, content):
# 角色字符串转小写做归一化
normalized_role = role.lower()
# 如果是system角色,返回SystemMessage对象
if normalized_role == "system":
return SystemMessage(content=content)
# 如果是human或user角色,返回HumanMessage对象
if normalized_role in ("human", "user"):
return HumanMessage(content=content)
# 如果是ai或assistant角色,返回AIMessage对象
if normalized_role in ("ai", "assistant"):
return AIMessage(content=content)
# 如果角色未知,则抛出异常
raise ValueError(f"未知的消息角色: {role}")
# 定义基础消息提示词模板类
class BaseMessagePromptTemplate:
# 基础消息提示词模板类声明
"""基础消息提示词模板类"""
# 构造函数,必须传入PromptTemplate实例
def __init__(self, prompt: PromptTemplate):
# 将PromptTemplate实例保存在self.prompt属性中
self.prompt = prompt
# 工厂方法,利用模板字符串创建类实例
@classmethod
def from_template(cls, template: str):
# 通过模板字符串创建PromptTemplate对象
prompt = PromptTemplate.from_template(template)
# 用生成的PromptTemplate创建本类实例并返回
return cls(prompt=prompt)
# 格式化当前模板,返回消息对象
def format(self, **kwargs):
# 使用PromptTemplate格式化内容,得到最终文本
content = self.prompt.format(**kwargs)
# 调用子类实现的方法将文本转换为对应类型消息对象
return self._create_message(content)
# 抽象方法,子类必须实现,用于生成特定类型的消息对象
def _create_message(self, content):
raise NotImplementedError
# 系统消息提示词模板类,继承自BaseMessagePromptTemplate
class SystemMessagePromptTemplate(BaseMessagePromptTemplate):
# 系统消息提示词模板说明
"""系统消息提示词模板"""
# 实现父类的_create_message方法,返回系统消息对象
def _create_message(self, content):
# 创建并返回SystemMessage对象,内容为content
return SystemMessage(content=content)
# 人类消息提示词模板类,继承自BaseMessagePromptTemplate
class HumanMessagePromptTemplate(BaseMessagePromptTemplate):
# 人类消息提示词模板说明
"""人类消息提示词模板"""
# 实现父类的_create_message方法,返回人类消息对象
def _create_message(self, content):
# 创建并返回HumanMessage对象,内容为content
return HumanMessage(content=content)
# AI消息提示词模板类,继承自BaseMessagePromptTemplate
class AIMessagePromptTemplate(BaseMessagePromptTemplate):
# AI消息提示词模板说明
"""AI消息提示词模板"""
# 实现父类的_create_message方法,返回AI消息对象
def _create_message(self, content):
# 创建并返回AIMessage对象,内容为content
return AIMessage(content=content)
# 定义动态消息列表占位符类
class MessagesPlaceholder:
# 在聊天模板中插入动态消息列表的占位符
"""在聊天模板中插入动态消息列表的占位符"""
# 构造方法,存储变量名
def __init__(self, variable_name: str):
self.variable_name = variable_name
+# 定义 FewShotPromptTemplate 类,用于构建 few-shot 提示词模板
+class FewShotPromptTemplate:
+ # 文档字符串:说明该类用于构造 few-shot 提示词的模板
+ """用于构造 few-shot 提示词的模板"""
+
+ # 构造方法,初始化类的各种属性
+ def __init__(
+ self,
+ *,
+ examples: list[dict] = None, # 示例列表,元素为字典类型
+ example_prompt: PromptTemplate | str, # 示例模板,可以是 PromptTemplate 对象或字符串
+ prefix: str = "", # few-shot 提示词的前缀内容
+ suffix: str = "", # few-shot 提示词的后缀内容
+ example_separator: str = "\n\n", # 每个示例之间用的分隔符
+ input_variables: list[str] | None = None,# 输入变量列表
+ ):
+ # 如果未传入 examples,默认使用空列表
+ self.examples = examples or []
+ # 判断 example_prompt 是否为 PromptTemplate 类型
+ if isinstance(example_prompt, PromptTemplate):
+ # 如果是 PromptTemplate,直接赋值
+ self.example_prompt = example_prompt
+ else:
+ # 如果是字符串,则先用 from_template 创建 PromptTemplate 再赋值
+ self.example_prompt = PromptTemplate.from_template(example_prompt)
+ # 保存前缀内容
+ self.prefix = prefix
+ # 保存后缀内容
+ self.suffix = suffix
+ # 保存示例分隔符
+ self.example_separator = example_separator
+ # 如果未指定输入变量,则自动根据前后缀推断变量名
+ self.input_variables = input_variables or self._infer_input_variables()
+
+ # 私有方法:推断前缀和后缀出现的模板变量名
+ def _infer_input_variables(self) -> list[str]:
+ # 新建一个集合用于保存变量名(去重)
+ variables = set()
+ # 提取 prefix 中引用的变量名
+ variables.update(self._extract_vars(self.prefix))
+ # 提取 suffix 中引用的变量名
+ variables.update(self._extract_vars(self.suffix))
+ # 转换为列表返回
+ return list(variables)
+
+ # 私有方法:提取文本中所有花括号包裹的模板变量名
+ def _extract_vars(self, text: str) -> list[str]:
+ # 如果输入为空字符串,直接返回空列表
+ if not text:
+ return []
+ # 定义正则表达式,匹配 {变量名} 或 {变量名:格式}
+ pattern = r"\{([^}:]+)(?::[^}]+)?\}"
+ # 使用 re.findall 提取所有变量名
+ matches = re.findall(pattern, text)
+ # 去重并保持顺序返回变量名列表
+ return list(dict.fromkeys(matches))
+
+ # 格式化 few-shot 提示词,返回完整字符串
+ def format(self, **kwargs) -> str:
+ """
+ 根据传入的变量生成完整的 few-shot 提示词文本
+
+ Args:
+ **kwargs: 输入变量,可选,供示例选择
+ """
+ # 判断必需的变量是否全部传入,缺失时抛异常
+ missing = set(self.input_variables) - set(kwargs.keys())
+ if missing:
+ raise ValueError(f"缺少必需的变量: {missing}")
+
+ # 新建 parts 列表,用于拼接完整提示词的各部分内容
+ parts: list[str] = []
+ # 如果前缀不为空,格式化后加入 parts
+ if self.prefix:
+ parts.append(self._format_text(self.prefix, **kwargs))
+ # 调用 format_examples 得到所有示例的字符串,并用分隔符拼接在一起
+ example_block = self.example_separator.join(self.format_examples())
+ # 如果 example_block 不为空字符串,加入 parts
+ if example_block:
+ parts.append(example_block)
+ # 如果后缀不为空,格式化后加入 parts
+ if self.suffix:
+ parts.append(self._format_text(self.suffix, **kwargs))
+ # 用示例分隔符连接所有组成部分,过滤空字符串
+ return self.example_separator.join(part for part in parts if part)
+
+ # 格式化所有示例,返回字符串列表
+ def format_examples(self, input_variables: dict = None) -> list[str]:
+ """
+ 返回格式化后的示例字符串列表
+
+ Args:
+ input_variables: 输入变量字典(预留,将来可以用于定制每个示例的选择)
+ """
+ # 新建存放格式化后示例的列表
+ formatted = []
+ # 遍历 every example 字典
+ for example in self.examples:
+ # 用 example_prompt 对当前示例格式化
+ formatted.append(self.example_prompt.format(**example))
+ # 返回格式化后的所有示例字符串列表
+ return formatted
+
+ # 私有方法:用 PromptTemplate 对 text 进行格式化
+ def _format_text(self, text: str, **kwargs) -> str:
+ # 先创建 PromptTemplate 实例
+ temp_prompt = PromptTemplate.from_template(text)
+ # 用传入参数格式化
+ return temp_prompt.format(**kwargs)8.3 类 #
8.3.1 类说明 #
| 类名 | 主要功能 | 主要方法/属性 |
|---|---|---|
| ChatOpenAI | 封装与 OpenAI 聊天模型的交互,用于调用大语言模型生成回复 | • __init__(model, **kwargs) - 初始化,指定模型名称• invoke(input, **kwargs) - 调用模型生成回复,返回 AIMessage• model - 模型名称属性• _convert_input(input) - 私有方法,将输入转换为 API 需要的消息格式 |
| PromptTemplate | 提示词模板类,用于格式化字符串模板,支持变量替换 | • __init__(template) - 初始化模板实例• from_template(template) - 类方法,从模板字符串创建实例• format(**kwargs) - 格式化填充模板中的变量,返回字符串• template - 模板字符串属性• input_variables - 输入变量列表属性(自动提取)• _extract_variables(template) - 私有方法,使用正则表达式提取模板中的变量名 |
| FewShotPromptTemplate | Few-shot 提示词模板类,用于构建包含示例的提示词,支持前缀、示例和后缀的组合 | • __init__(examples, example_prompt, prefix, suffix, example_separator, input_variables) - 初始化,接收示例列表、示例模板、前缀、后缀等参数• format(**kwargs) - 格式化 few-shot 提示词,返回完整字符串• format_examples(input_variables) - 格式化所有示例,返回字符串列表• examples - 示例列表属性(list[dict])• example_prompt - 示例模板属性(PromptTemplate)• prefix - 前缀内容属性(str)• suffix - 后缀内容属性(str)• example_separator - 示例分隔符属性(str,默认"\n\n")• input_variables - 输入变量列表属性• _infer_input_variables() - 私有方法,从前后缀推断输入变量• _extract_vars(text) - 私有方法,提取文本中的模板变量• _format_text(text, **kwargs) - 私有方法,格式化文本(使用 PromptTemplate) |
| AIMessage | AI 消息类,表示 AI 助手的回复消息(间接使用) | • __init__(content, **kwargs) - 初始化,type 固定为"ai"• content - 消息内容属性• type - 消息类型属性(值为"ai") |
8.3.2 类图 #

8.3.3 调用关系图 #

8.3.4 数据流转过程 #
示例数据定义
- 创建示例字典列表,每个字典包含示例的输入和输出
- 示例:
[{"question": "1 plus 1 等于多少?", "answer": "答案是 2。"}, ...]
示例模板创建
- 使用
PromptTemplate.from_template()创建示例格式模板 - 模板定义每个示例的显示格式:
"示例问题:{question}\n示例回答:{answer}" - 自动提取变量:
["question", "answer"]
- 使用
Few-shot 模板创建
- 使用
FewShotPromptTemplate创建模板,包含:examples:示例数据列表example_prompt:示例格式模板(PromptTemplate 对象)prefix:前缀文本(可选,可包含变量)suffix:后缀文本(可选,可包含变量)input_variables:输入变量列表(如果未指定,会从前后缀自动推断)example_separator:示例分隔符(默认 "\n\n")
- 使用
模板格式化
- 调用
few_shot_prompt.format(user_question="...") - 处理流程:
- 检查变量完整性
- 格式化前缀:使用
_format_text()创建临时PromptTemplate并格式化 - 格式化示例:调用
format_examples(),遍历每个示例,使用example_prompt.format(**example)格式化 - 格式化后缀:使用
_format_text()创建临时PromptTemplate并格式化 - 组合结果:使用
example_separator连接所有部分
- 调用
最终提示词结构
你是一个擅长算术的 AI 助手。以下是一些示例: 示例问题:1 plus 1 等于多少? 示例回答:答案是 2。 示例问题:2 plus 2 等于多少? 示例回答:答案是 4。 请回答用户问题:3 plus 5 等于多少? AI:模型调用
- 将格式化后的字符串传给
ChatOpenAI.invoke() ChatOpenAI内部将字符串转换为消息格式并调用 API- 返回
AIMessage对象
- 将格式化后的字符串传给
9.load_prompt #
load_prompt 是一个用于从 JSON 文件中加载提示词模板的工具函数,能够让你将提示词编写、管理在外部文件,而不是硬编码在代码内,极大提升了 prompt 工程的灵活性与可维护性。
核心场景
- 将提示词设计为可配置文件,方便非开发人员修改和维护
- 支持“一键切换/复用”不同场景/风格的 prompt,无需更改主代码
- 适合团队协作、A/B 测试等场合
典型调用流程
新建 prompt 配置文件(如
prompt_template.json):{ "_type": "prompt", "template": "你是一个乐于助人的AI助手。用户问:{question},请回答:" }代码中加载模板
from smartchain.prompts import load_prompt prompt_template = load_prompt("prompt_template.json", encoding="utf-8")填写变量,格式化提示词
prompt = prompt_template.format(question="什么是人工智能?") print(prompt) # 结果:你是一个乐于助人的AI助手。用户问:什么是人工智能?,请回答:与 ChatOpenAI 联动调用大模型,得到回复
load_prompt 主要机制
- 支持的文件类型:目前仅支持
.json格式 - 配置规范:文件内需包含
_type字段(值为"prompt")template具体的字符串模板内容
- 加载流程
- 检查文件是否存在、扩展名是否合法
- 读取 JSON,校验
_type字段 - 读取并解析模板字符串
- 返回
PromptTemplate实例对象
典型易错点
- ⋆ 文件名后缀须为
.json - ⋆ JSON 文件需有
"template"字段,且可用花括号变量(如{question}) - ⋆ 文件内容须为 UTF-8 编码(可自定义 encoding)
9.1. 9.load_prompt.py #
9.load_prompt.py
#from langchain_core.prompts import load_prompt
#from langchain_openai import ChatOpenAI
from smartchain.chat_models import ChatOpenAI
from smartchain.prompts import load_prompt
# 从 JSON 文件加载提示词模板
prompt_template = load_prompt("prompt_template.json",encoding="utf-8")
# 创建 ChatOpenAI 实例
llm = ChatOpenAI(model="gpt-4o")
# 使用加载的模板格式化提示词
formatted_prompt = prompt_template.format(question="什么是人工智能?")
print("格式化后的提示词:")
print(formatted_prompt)
# 调用模型生成回复
result = llm.invoke(formatted_prompt)
print("AI 回复:")
print(result.content)9.2 prompt_template.json #
prompt_template.json
{
"_type": "prompt",
"template": "你是一个乐于助人的AI助手。用户问:{question},请回答:"
}9.3. prompts.py #
smartchain/prompts.py
# 导入正则表达式模块,用于变量提取
import re
+import json
+from pathlib import Path
from .messages import SystemMessage, HumanMessage, AIMessage
# 定义提示词模板类
class PromptTemplate:
# 类说明文档,描述用途
"""提示词模板类,用于格式化字符串模板"""
# 构造方法,初始化模板实例
def __init__(self, template: str):
# 保存模板字符串到实例属性
self.template = template
# 调用内部方法提取模板中的变量名列表
input_variables = self._extract_variables(template)
# 将变量名列表分配给实例属性
self.input_variables = input_variables
# 类方法:从模板字符串生成 PromptTemplate 实例
@classmethod
def from_template(cls, template: str):
# 返回用 template 实例化的 PromptTemplate 对象
return cls(template=template)
# 格式化填充模板中的变量
def format(self, **kwargs):
# 计算模板中缺失但未传入的变量名集合
missing_vars = set(self.input_variables) - set(kwargs.keys())
# 如果存在缺失变量则抛出异常,提示哪些变量缺失
if missing_vars:
raise ValueError(f"缺少必需的变量: {missing_vars}")
# 使用传入参数填充模板并返回格式化后的字符串
return self.template.format(**kwargs)
# 内部方法:从模板字符串中提取变量名
def _extract_variables(self, template: str):
# 定义正则表达式,匹配花括号中的变量名(冒号前的部分)
pattern = r'\{([^}:]+)(?::[^}]+)?\}'
# 查找所有符合 pattern 的变量名,返回匹配结果列表
matches = re.findall(pattern, template)
# 利用 dict 去重并保持顺序,最后转为列表返回
return list(dict.fromkeys(matches))
# 定义一个用于存放格式化后的消息的类
class ChatPromptValue:
# 聊天提示词值类,包含格式化后的消息列表
"""聊天提示词值类,包含格式化后的消息列表"""
# 构造函数,接收一个消息对象列表
def __init__(self, messages):
# 保存消息列表到实例变量
self.messages = messages
# 将消息对象列表转为字符串,方便展示
def to_string(self):
# 新建一个用于存放字符串的列表
parts = []
# 遍历每个消息对象
for msg in self.messages:
# 如果消息对象有type和content属性
if hasattr(msg, 'type') and hasattr(msg, 'content'):
# 定义消息角色的映射关系
role_map = {
"system": "System",
"human": "Human",
"ai": "AI"
}
# 获取对应的角色字符串,没有则首字母大写
role = role_map.get(msg.type, msg.type.capitalize())
# 拼接角色和消息内容
parts.append(f"{role}: {msg.content}")
else:
# 如果不是标准消息对象,则直接转为字符串
parts.append(str(msg))
# 将所有消息用换行符拼接起来组成一个字符串
return "\n".join(parts)
# 返回消息对象列表本身
def to_messages(self):
# 直接返回消息列表
return self.messages
# 定义用于处理多轮对话消息模板的类
class ChatPromptTemplate:
# 聊天提示词模板类,用于创建多轮对话的提示词
"""聊天提示词模板类,用于创建多轮对话的提示词"""
# 构造方法,接收一个消息模板/对象的列表
def __init__(self, messages):
# 保存消息模板/对象列表
self.messages = messages
# 提取所有输入变量并存入实例变量
self.input_variables = self._extract_input_variables()
# 定义一个类方法,用于通过消息对象列表创建 ChatPromptTemplate 实例
@classmethod
def from_messages(cls, messages):
# 使用传入的 messages 参数创建并返回 ChatPromptTemplate 实例
return cls(messages=messages)
# 使用提供的变量格式化模板,返回消息列表
def format_messages(self, **kwargs):
# 格式化所有消息并返回
return self._format_all_messages(kwargs)
# 私有方法,提取所有模板中用到的输入变量名
def _extract_input_variables(self):
# 用集合保存变量名,防止重复
variables = set()
# 遍历所有消息模板/对象
for msg in self.messages:
# 如果元素是(role, template_str)元组
if isinstance(msg, tuple) and len(msg) == 2:
_, template_str = msg
# 用PromptTemplate对象提取变量
prompt = PromptTemplate.from_template(template_str)
# 合并到集合中
variables.update(prompt.input_variables)
# 如果是BaseMessagePromptTemplate子类实例
elif isinstance(msg, BaseMessagePromptTemplate):
variables.update(msg.prompt.input_variables)
# 如果是占位符对象
elif isinstance(msg, MessagesPlaceholder):
variables.add(msg.variable_name)
# 返回所有变量名组成的列表
return list(variables)
# 根据输入变量格式化所有消息模板,返回ChatPromptValue对象
def invoke(self, input_variables):
# 对消息模板进行实际变量填充
formatted_messages = self._format_all_messages(input_variables)
# 封装成ChatPromptValue对象返回
return ChatPromptValue(messages=formatted_messages)
# 将所有消息模板格式化并转换为消息对象列表
def _format_all_messages(self, variables):
# 新建列表保存格式化好的消息
formatted_messages = []
# 遍历每一个消息模板/对象
for msg in self.messages:
# 若是(role, template_str)元组
if isinstance(msg, tuple) and len(msg) == 2:
role, template_str = msg
# 创建PromptTemplate模板并填充变量
prompt = PromptTemplate.from_template(template_str)
content = prompt.format(**variables)
# 根据角色字符串生成对应的消息对象
formatted_messages.append(self._create_message_from_role(role, content))
# 如果是BaseMessagePromptTemplate的实例
elif isinstance(msg, BaseMessagePromptTemplate):
# 调用BaseMessagePromptTemplate的format方法,返回消息对象
formatted_messages.append(msg.format(**variables))
# 如果是占位符对象
elif isinstance(msg, MessagesPlaceholder):
placeholder_messages = self._coerce_placeholder_value(
msg.variable_name, variables.get(msg.variable_name)
)
formatted_messages.extend(placeholder_messages)
else:
# 如不是模板,直接加入
formatted_messages.append(msg)
# 返回所有格式化的消息对象列表
return formatted_messages
# 处理占位符对象的值,返回消息对象列表
def _coerce_placeholder_value(self, variable_name, value):
# 如果未传入变量,抛出异常
if value is None:
raise ValueError(f"MessagesPlaceholder '{variable_name}' 对应变量缺失")
# 如果是ChatPromptValue实例,转换为消息列表
if isinstance(value, ChatPromptValue):
return value.to_messages()
# 如果已经是消息对象/结构列表,则依次转换
if isinstance(value, list):
return [self._coerce_single_message(item) for item in value]
# 其他情况尝试单个转换
return [self._coerce_single_message(value)]
# 单个原始值转换为消息对象
def _coerce_single_message(self, value):
# 已是有效消息类型,直接返回
if isinstance(value, (SystemMessage, HumanMessage, AIMessage)):
return value
# 有type和content属性,也当消息对象直接返回
if hasattr(value, "type") and hasattr(value, "content"):
return value
# 字符串变为人类消息
if isinstance(value, str):
return HumanMessage(content=value)
# (role, content)元组转为指定角色的消息
if isinstance(value, tuple) and len(value) == 2:
# 解包元组
role, content = value
# 根据role和content生成对应的消息对象
return self._create_message_from_role(role, content)
# 字典,默认user角色
if isinstance(value, dict):
# 获取role和content
role = value.get("role", "user")
# 获取content
content = value.get("content", "")
# 根据role和content生成对应的消息对象
return self._create_message_from_role(role, content)
# 其他无法识别类型,抛出异常
raise TypeError("无法将占位符内容转换为消息")
# 辅助方法:根据角色和内容生成对应的标准消息对象
def _create_message_from_role(self, role, content):
# 角色字符串转小写做归一化
normalized_role = role.lower()
# 如果是system角色,返回SystemMessage对象
if normalized_role == "system":
return SystemMessage(content=content)
# 如果是human或user角色,返回HumanMessage对象
if normalized_role in ("human", "user"):
return HumanMessage(content=content)
# 如果是ai或assistant角色,返回AIMessage对象
if normalized_role in ("ai", "assistant"):
return AIMessage(content=content)
# 如果角色未知,则抛出异常
raise ValueError(f"未知的消息角色: {role}")
# 定义基础消息提示词模板类
class BaseMessagePromptTemplate:
# 基础消息提示词模板类声明
"""基础消息提示词模板类"""
# 构造函数,必须传入PromptTemplate实例
def __init__(self, prompt: PromptTemplate):
# 将PromptTemplate实例保存在self.prompt属性中
self.prompt = prompt
# 工厂方法,利用模板字符串创建类实例
@classmethod
def from_template(cls, template: str):
# 通过模板字符串创建PromptTemplate对象
prompt = PromptTemplate.from_template(template)
# 用生成的PromptTemplate创建本类实例并返回
return cls(prompt=prompt)
# 格式化当前模板,返回消息对象
def format(self, **kwargs):
# 使用PromptTemplate格式化内容,得到最终文本
content = self.prompt.format(**kwargs)
# 调用子类实现的方法将文本转换为对应类型消息对象
return self._create_message(content)
# 抽象方法,子类必须实现,用于生成特定类型的消息对象
def _create_message(self, content):
raise NotImplementedError
# 系统消息提示词模板类,继承自BaseMessagePromptTemplate
class SystemMessagePromptTemplate(BaseMessagePromptTemplate):
# 系统消息提示词模板说明
"""系统消息提示词模板"""
# 实现父类的_create_message方法,返回系统消息对象
def _create_message(self, content):
# 创建并返回SystemMessage对象,内容为content
return SystemMessage(content=content)
# 人类消息提示词模板类,继承自BaseMessagePromptTemplate
class HumanMessagePromptTemplate(BaseMessagePromptTemplate):
# 人类消息提示词模板说明
"""人类消息提示词模板"""
# 实现父类的_create_message方法,返回人类消息对象
def _create_message(self, content):
# 创建并返回HumanMessage对象,内容为content
return HumanMessage(content=content)
# AI消息提示词模板类,继承自BaseMessagePromptTemplate
class AIMessagePromptTemplate(BaseMessagePromptTemplate):
# AI消息提示词模板说明
"""AI消息提示词模板"""
# 实现父类的_create_message方法,返回AI消息对象
def _create_message(self, content):
# 创建并返回AIMessage对象,内容为content
return AIMessage(content=content)
# 定义动态消息列表占位符类
class MessagesPlaceholder:
# 在聊天模板中插入动态消息列表的占位符
"""在聊天模板中插入动态消息列表的占位符"""
# 构造方法,存储变量名
def __init__(self, variable_name: str):
self.variable_name = variable_name
# 定义 FewShotPromptTemplate 类,用于构建 few-shot 提示词模板
class FewShotPromptTemplate:
# 文档字符串:说明该类用于构造 few-shot 提示词的模板
"""用于构造 few-shot 提示词的模板"""
# 构造方法,初始化类的各种属性
def __init__(
self,
*,
examples: list[dict] = None, # 示例列表,元素为字典类型
example_prompt: PromptTemplate | str, # 示例模板,可以是 PromptTemplate 对象或字符串
prefix: str = "", # few-shot 提示词的前缀内容
suffix: str = "", # few-shot 提示词的后缀内容
example_separator: str = "\n\n", # 每个示例之间用的分隔符
input_variables: list[str] | None = None,# 输入变量列表
):
# 如果未传入 examples,默认使用空列表
self.examples = examples or []
# 判断 example_prompt 是否为 PromptTemplate 类型
if isinstance(example_prompt, PromptTemplate):
# 如果是 PromptTemplate,直接赋值
self.example_prompt = example_prompt
else:
# 如果是字符串,则先用 from_template 创建 PromptTemplate 再赋值
self.example_prompt = PromptTemplate.from_template(example_prompt)
# 保存前缀内容
self.prefix = prefix
# 保存后缀内容
self.suffix = suffix
# 保存示例分隔符
self.example_separator = example_separator
# 如果未指定输入变量,则自动根据前后缀推断变量名
self.input_variables = input_variables or self._infer_input_variables()
# 私有方法:推断前缀和后缀出现的模板变量名
def _infer_input_variables(self) -> list[str]:
# 新建一个集合用于保存变量名(去重)
variables = set()
# 提取 prefix 中引用的变量名
variables.update(self._extract_vars(self.prefix))
# 提取 suffix 中引用的变量名
variables.update(self._extract_vars(self.suffix))
# 转换为列表返回
return list(variables)
# 私有方法:提取文本中所有花括号包裹的模板变量名
def _extract_vars(self, text: str) -> list[str]:
# 如果输入为空字符串,直接返回空列表
if not text:
return []
# 定义正则表达式,匹配 {变量名} 或 {变量名:格式}
pattern = r"\{([^}:]+)(?::[^}]+)?\}"
# 使用 re.findall 提取所有变量名
matches = re.findall(pattern, text)
# 去重并保持顺序返回变量名列表
return list(dict.fromkeys(matches))
# 格式化 few-shot 提示词,返回完整字符串
def format(self, **kwargs) -> str:
"""
根据传入的变量生成完整的 few-shot 提示词文本
Args:
**kwargs: 输入变量,可选,供示例选择
"""
# 判断必需的变量是否全部传入,缺失时抛异常
missing = set(self.input_variables) - set(kwargs.keys())
if missing:
raise ValueError(f"缺少必需的变量: {missing}")
# 新建 parts 列表,用于拼接完整提示词的各部分内容
parts: list[str] = []
# 如果前缀不为空,格式化后加入 parts
if self.prefix:
parts.append(self._format_text(self.prefix, **kwargs))
# 调用 format_examples 得到所有示例的字符串,并用分隔符拼接在一起
example_block = self.example_separator.join(self.format_examples())
# 如果 example_block 不为空字符串,加入 parts
if example_block:
parts.append(example_block)
# 如果后缀不为空,格式化后加入 parts
if self.suffix:
parts.append(self._format_text(self.suffix, **kwargs))
# 用示例分隔符连接所有组成部分,过滤空字符串
return self.example_separator.join(part for part in parts if part)
# 格式化所有示例,返回字符串列表
def format_examples(self, input_variables: dict = None) -> list[str]:
"""
返回格式化后的示例字符串列表
Args:
input_variables: 输入变量字典(预留,将来可以用于定制每个示例的选择)
"""
# 新建存放格式化后示例的列表
formatted = []
# 遍历 every example 字典
for example in self.examples:
# 用 example_prompt 对当前示例格式化
formatted.append(self.example_prompt.format(**example))
# 返回格式化后的所有示例字符串列表
return formatted
# 私有方法:用 PromptTemplate 对 text 进行格式化
def _format_text(self, text: str, **kwargs) -> str:
# 先创建 PromptTemplate 实例
temp_prompt = PromptTemplate.from_template(text)
# 用传入参数格式化
return temp_prompt.format(**kwargs)
+
+# 定义一个从文件加载提示词模板的函数
+def load_prompt(path: str | Path, encoding: str | None = None) -> PromptTemplate:
+ # 将传入的路径参数转换为 Path 对象,方便后续进行文件操作
+ file_path = Path(path)
+ # 判断文件是否存在,如果不存在则抛出 FileNotFoundError 异常
+ if not file_path.exists():
+ raise FileNotFoundError(f"提示词文件不存在: {path}")
+ # 判断文件扩展名是否为 .json,如果不是则抛出 ValueError 异常
+ if file_path.suffix != ".json":
+ raise ValueError(f"只支持 .json 格式文件,当前文件: {file_path.suffix}")
+ # 打开文件,使用指定编码(一般为 utf-8),并读取 JSON 配置信息到 config 变量
+ with file_path.open(encoding=encoding) as f:
+ config = json.load(f)
+ # 从配置字典中获取 "_type" 字段,不存在则默认值为 "prompt"
+ config_type = config.get("_type", "prompt")
+ # 校验 _type 字段是否为 "prompt",如果不是则抛出异常
+ if config_type != "prompt":
+ raise ValueError(f"不支持的提示词类型: {config_type},当前只支持 'prompt'")
+ # 从配置中获取模板字符串 template,如果不存在则抛出异常
+ template = config.get("template")
+ if template is None:
+ raise ValueError("配置文件中缺少 'template' 字段")
+ # 使用读取到的模板字符串创建 PromptTemplate 实例并返回
+ return PromptTemplate.from_template(template)10.partial #
PromptTemplate的partial(部分填充)机制让你可以将模板中的部分变量提前锁定并赋值,后续只需填写剩余变量即可。- 这对于多个问题格式类似、只变化个别人/参数的场景非常高效。
关键方法与用法说明:
PromptTemplate.from_template(template_str)- 用于通过字符串模板快速创建一个
PromptTemplate实例。 - 自动检测并整理出所有待填充变量(如
{role}、{user_name}、{question})。
- 用于通过字符串模板快速创建一个
partial(**kwargs)- 可链式/批量指定部分变量(如提前将
role固定为“AI助手”),返回带有剩余未填充变量的新模板对象。 .input_variables:查看当前剩余待填充的变量列表。.partial_variables:查看已锁定/注入的变量及对应值。
- 可链式/批量指定部分变量(如提前将
format(**kwargs)- 最终将所有变量补齐,得到完整的格式化字符串。
例如,先定义较通用的模板,然后通过 partial 锁定固定维度(如 AI 角色或特定用户),即可大大简化后续模板使用与变量输入的复杂度。这一范式非常适用于多重场景复用的 prompt 工程。
10.1. 10.partial.py #
10.partial.py
# 导入 PromptTemplate 类(用于提示词模板)和 ChatOpenAI(用于调用大模型)
#from langchain_core.prompts import PromptTemplate
#from langchain_openai import ChatOpenAI
from smartchain.chat_models import ChatOpenAI
from smartchain.prompts import PromptTemplate
# 使用 from_template 方法创建一个包含三个变量(role、user_name、question)的提示词模板
template = PromptTemplate.from_template(
"你是一个{role}。用户{user_name}问:{question},请回答:"
)
# 打印模板中所有待填充的输入变量
print("原始模板的输入变量:", template.input_variables)
# 使用 partial 方法部分填充变量(相当于锁定一部分内容,减少后续格式化时需提供的内容)
# 这里预先填充 role 和 user_name,只剩下 question 需要后续提供
partial_template = template.partial(role="AI助手", user_name="张三")
# 打印部分填充后剩余的输入变量
print("部分填充后的输入变量:", partial_template.input_variables)
# 打印已经部分填充的变量及其对应值
print("部分填充的变量:", partial_template.partial_variables)
# 对剩余未填充的变量 question 进行格式化,获得完整的提示词字符串
formatted_prompt = partial_template.format(question="什么是人工智能?")
# 打印最终格式化好的提示词字符串
print("格式化后的提示词:")
print(formatted_prompt)
# 创建 ChatOpenAI 的实例(指定模型为 gpt-4o)
llm = ChatOpenAI(model="gpt-4o")
# 将格式化后的提示词作为输入,调用大模型生成回复
result = llm.invoke(formatted_prompt)
# 打印 AI 回复内容
print("AI 回复:")
print(result.content)
10.2. prompts.py #
smartchain/prompts.py
# 导入正则表达式模块,用于变量提取
import re
import json
from pathlib import Path
from .messages import SystemMessage, HumanMessage, AIMessage
# 定义提示词模板类
class PromptTemplate:
# 类说明文档,描述用途
"""提示词模板类,用于格式化字符串模板"""
# 构造方法,初始化模板实例
+ def __init__(self, template: str, partial_variables: dict = None):
# 保存模板字符串到实例属性
self.template = template
+ # 保存部分变量(已预填充的变量)
+ self.partial_variables = partial_variables or {}
# 调用内部方法提取模板中的变量名列表
+ all_variables = self._extract_variables(template)
+ # 从所有变量中排除已部分填充的变量
+ self.input_variables = [v for v in all_variables if v not in self.partial_variables]
# 类方法:从模板字符串生成 PromptTemplate 实例
@classmethod
def from_template(cls, template: str):
# 返回用 template 实例化的 PromptTemplate 对象
return cls(template=template)
# 格式化填充模板中的变量
def format(self, **kwargs):
+ # 合并部分变量和用户提供的变量
+ all_vars = {**self.partial_variables, **kwargs}
# 计算模板中缺失但未传入的变量名集合
missing_vars = set(self.input_variables) - set(kwargs.keys())
# 如果存在缺失变量则抛出异常,提示哪些变量缺失
if missing_vars:
raise ValueError(f"缺少必需的变量: {missing_vars}")
# 使用传入参数填充模板并返回格式化后的字符串
+ return self.template.format(**all_vars)
# 内部方法:从模板字符串中提取变量名
def _extract_variables(self, template: str):
# 定义正则表达式,匹配花括号中的变量名(冒号前的部分)
pattern = r'\{([^}:]+)(?::[^}]+)?\}'
# 查找所有符合 pattern 的变量名,返回匹配结果列表
matches = re.findall(pattern, template)
# 利用 dict 去重并保持顺序,最后转为列表返回
return list(dict.fromkeys(matches))
+ # 定义部分填充模板变量的方法,返回新的模板实例
+ def partial(self, **kwargs):
+ """
+ 部分填充模板变量,返回一个新的 PromptTemplate 实例
+
+ Args:
+ **kwargs: 要部分填充的变量及其值
+
+ Returns:
+ 新的 PromptTemplate 实例,其中指定的变量已被填充
+
+ 示例:
+ template = PromptTemplate.from_template("你好,我叫{name},我来自{city}")
+ partial_template = template.partial(name="张三")
+ # 现在只需要提供 city 参数
+ result = partial_template.format(city="北京")
+ """
+ # 合并现有对象的部分变量(partial_variables)和本次要填充的新变量
+ new_partial_variables = {**self.partial_variables, **kwargs}
+ # 使用原模板字符串和更新后的部分变量,创建新的 PromptTemplate 实例
+ new_template = PromptTemplate(
+ template=self.template,
+ partial_variables=new_partial_variables
+ )
+ # 返回新的 PromptTemplate 实例
+ return new_template
# 定义一个用于存放格式化后的消息的类
class ChatPromptValue:
# 聊天提示词值类,包含格式化后的消息列表
"""聊天提示词值类,包含格式化后的消息列表"""
# 构造函数,接收一个消息对象列表
def __init__(self, messages):
# 保存消息列表到实例变量
self.messages = messages
# 将消息对象列表转为字符串,方便展示
def to_string(self):
# 新建一个用于存放字符串的列表
parts = []
# 遍历每个消息对象
for msg in self.messages:
# 如果消息对象有type和content属性
if hasattr(msg, 'type') and hasattr(msg, 'content'):
# 定义消息角色的映射关系
role_map = {
"system": "System",
"human": "Human",
"ai": "AI"
}
# 获取对应的角色字符串,没有则首字母大写
role = role_map.get(msg.type, msg.type.capitalize())
# 拼接角色和消息内容
parts.append(f"{role}: {msg.content}")
else:
# 如果不是标准消息对象,则直接转为字符串
parts.append(str(msg))
# 将所有消息用换行符拼接起来组成一个字符串
return "\n".join(parts)
# 返回消息对象列表本身
def to_messages(self):
# 直接返回消息列表
return self.messages
# 定义用于处理多轮对话消息模板的类
class ChatPromptTemplate:
# 聊天提示词模板类,用于创建多轮对话的提示词
"""聊天提示词模板类,用于创建多轮对话的提示词"""
# 构造方法,接收一个消息模板/对象的列表
def __init__(self, messages):
# 保存消息模板/对象列表
self.messages = messages
# 提取所有输入变量并存入实例变量
self.input_variables = self._extract_input_variables()
# 定义一个类方法,用于通过消息对象列表创建 ChatPromptTemplate 实例
@classmethod
def from_messages(cls, messages):
# 使用传入的 messages 参数创建并返回 ChatPromptTemplate 实例
return cls(messages=messages)
# 使用提供的变量格式化模板,返回消息列表
def format_messages(self, **kwargs):
# 格式化所有消息并返回
return self._format_all_messages(kwargs)
# 私有方法,提取所有模板中用到的输入变量名
def _extract_input_variables(self):
# 用集合保存变量名,防止重复
variables = set()
# 遍历所有消息模板/对象
for msg in self.messages:
# 如果元素是(role, template_str)元组
if isinstance(msg, tuple) and len(msg) == 2:
_, template_str = msg
# 用PromptTemplate对象提取变量
prompt = PromptTemplate.from_template(template_str)
# 合并到集合中
variables.update(prompt.input_variables)
# 如果是BaseMessagePromptTemplate子类实例
elif isinstance(msg, BaseMessagePromptTemplate):
variables.update(msg.prompt.input_variables)
# 如果是占位符对象
elif isinstance(msg, MessagesPlaceholder):
variables.add(msg.variable_name)
# 返回所有变量名组成的列表
return list(variables)
# 根据输入变量格式化所有消息模板,返回ChatPromptValue对象
def invoke(self, input_variables):
# 对消息模板进行实际变量填充
formatted_messages = self._format_all_messages(input_variables)
# 封装成ChatPromptValue对象返回
return ChatPromptValue(messages=formatted_messages)
# 将所有消息模板格式化并转换为消息对象列表
def _format_all_messages(self, variables):
# 新建列表保存格式化好的消息
formatted_messages = []
# 遍历每一个消息模板/对象
for msg in self.messages:
# 若是(role, template_str)元组
if isinstance(msg, tuple) and len(msg) == 2:
role, template_str = msg
# 创建PromptTemplate模板并填充变量
prompt = PromptTemplate.from_template(template_str)
content = prompt.format(**variables)
# 根据角色字符串生成对应的消息对象
formatted_messages.append(self._create_message_from_role(role, content))
# 如果是BaseMessagePromptTemplate的实例
elif isinstance(msg, BaseMessagePromptTemplate):
# 调用BaseMessagePromptTemplate的format方法,返回消息对象
formatted_messages.append(msg.format(**variables))
# 如果是占位符对象
elif isinstance(msg, MessagesPlaceholder):
placeholder_messages = self._coerce_placeholder_value(
msg.variable_name, variables.get(msg.variable_name)
)
formatted_messages.extend(placeholder_messages)
else:
# 如不是模板,直接加入
formatted_messages.append(msg)
# 返回所有格式化的消息对象列表
return formatted_messages
# 处理占位符对象的值,返回消息对象列表
def _coerce_placeholder_value(self, variable_name, value):
# 如果未传入变量,抛出异常
if value is None:
raise ValueError(f"MessagesPlaceholder '{variable_name}' 对应变量缺失")
# 如果是ChatPromptValue实例,转换为消息列表
if isinstance(value, ChatPromptValue):
return value.to_messages()
# 如果已经是消息对象/结构列表,则依次转换
if isinstance(value, list):
return [self._coerce_single_message(item) for item in value]
# 其他情况尝试单个转换
return [self._coerce_single_message(value)]
# 单个原始值转换为消息对象
def _coerce_single_message(self, value):
# 已是有效消息类型,直接返回
if isinstance(value, (SystemMessage, HumanMessage, AIMessage)):
return value
# 有type和content属性,也当消息对象直接返回
if hasattr(value, "type") and hasattr(value, "content"):
return value
# 字符串变为人类消息
if isinstance(value, str):
return HumanMessage(content=value)
# (role, content)元组转为指定角色的消息
if isinstance(value, tuple) and len(value) == 2:
# 解包元组
role, content = value
# 根据role和content生成对应的消息对象
return self._create_message_from_role(role, content)
# 字典,默认user角色
if isinstance(value, dict):
# 获取role和content
role = value.get("role", "user")
# 获取content
content = value.get("content", "")
# 根据role和content生成对应的消息对象
return self._create_message_from_role(role, content)
# 其他无法识别类型,抛出异常
raise TypeError("无法将占位符内容转换为消息")
# 辅助方法:根据角色和内容生成对应的标准消息对象
def _create_message_from_role(self, role, content):
# 角色字符串转小写做归一化
normalized_role = role.lower()
# 如果是system角色,返回SystemMessage对象
if normalized_role == "system":
return SystemMessage(content=content)
# 如果是human或user角色,返回HumanMessage对象
if normalized_role in ("human", "user"):
return HumanMessage(content=content)
# 如果是ai或assistant角色,返回AIMessage对象
if normalized_role in ("ai", "assistant"):
return AIMessage(content=content)
# 如果角色未知,则抛出异常
raise ValueError(f"未知的消息角色: {role}")
# 定义基础消息提示词模板类
class BaseMessagePromptTemplate:
# 基础消息提示词模板类声明
"""基础消息提示词模板类"""
# 构造函数,必须传入PromptTemplate实例
def __init__(self, prompt: PromptTemplate):
# 将PromptTemplate实例保存在self.prompt属性中
self.prompt = prompt
# 工厂方法,利用模板字符串创建类实例
@classmethod
def from_template(cls, template: str):
# 通过模板字符串创建PromptTemplate对象
prompt = PromptTemplate.from_template(template)
# 用生成的PromptTemplate创建本类实例并返回
return cls(prompt=prompt)
# 格式化当前模板,返回消息对象
def format(self, **kwargs):
# 使用PromptTemplate格式化内容,得到最终文本
content = self.prompt.format(**kwargs)
# 调用子类实现的方法将文本转换为对应类型消息对象
return self._create_message(content)
# 抽象方法,子类必须实现,用于生成特定类型的消息对象
def _create_message(self, content):
raise NotImplementedError
# 系统消息提示词模板类,继承自BaseMessagePromptTemplate
class SystemMessagePromptTemplate(BaseMessagePromptTemplate):
# 系统消息提示词模板说明
"""系统消息提示词模板"""
# 实现父类的_create_message方法,返回系统消息对象
def _create_message(self, content):
# 创建并返回SystemMessage对象,内容为content
return SystemMessage(content=content)
# 人类消息提示词模板类,继承自BaseMessagePromptTemplate
class HumanMessagePromptTemplate(BaseMessagePromptTemplate):
# 人类消息提示词模板说明
"""人类消息提示词模板"""
# 实现父类的_create_message方法,返回人类消息对象
def _create_message(self, content):
# 创建并返回HumanMessage对象,内容为content
return HumanMessage(content=content)
# AI消息提示词模板类,继承自BaseMessagePromptTemplate
class AIMessagePromptTemplate(BaseMessagePromptTemplate):
# AI消息提示词模板说明
"""AI消息提示词模板"""
# 实现父类的_create_message方法,返回AI消息对象
def _create_message(self, content):
# 创建并返回AIMessage对象,内容为content
return AIMessage(content=content)
# 定义动态消息列表占位符类
class MessagesPlaceholder:
# 在聊天模板中插入动态消息列表的占位符
"""在聊天模板中插入动态消息列表的占位符"""
# 构造方法,存储变量名
def __init__(self, variable_name: str):
self.variable_name = variable_name
# 定义 FewShotPromptTemplate 类,用于构建 few-shot 提示词模板
class FewShotPromptTemplate:
# 文档字符串:说明该类用于构造 few-shot 提示词的模板
"""用于构造 few-shot 提示词的模板"""
# 构造方法,初始化类的各种属性
def __init__(
self,
*,
examples: list[dict] = None, # 示例列表,元素为字典类型
example_prompt: PromptTemplate | str, # 示例模板,可以是 PromptTemplate 对象或字符串
prefix: str = "", # few-shot 提示词的前缀内容
suffix: str = "", # few-shot 提示词的后缀内容
example_separator: str = "\n\n", # 每个示例之间用的分隔符
input_variables: list[str] | None = None,# 输入变量列表
):
# 如果未传入 examples,默认使用空列表
self.examples = examples or []
# 判断 example_prompt 是否为 PromptTemplate 类型
if isinstance(example_prompt, PromptTemplate):
# 如果是 PromptTemplate,直接赋值
self.example_prompt = example_prompt
else:
# 如果是字符串,则先用 from_template 创建 PromptTemplate 再赋值
self.example_prompt = PromptTemplate.from_template(example_prompt)
# 保存前缀内容
self.prefix = prefix
# 保存后缀内容
self.suffix = suffix
# 保存示例分隔符
self.example_separator = example_separator
# 如果未指定输入变量,则自动根据前后缀推断变量名
self.input_variables = input_variables or self._infer_input_variables()
# 私有方法:推断前缀和后缀出现的模板变量名
def _infer_input_variables(self) -> list[str]:
# 新建一个集合用于保存变量名(去重)
variables = set()
# 提取 prefix 中引用的变量名
variables.update(self._extract_vars(self.prefix))
# 提取 suffix 中引用的变量名
variables.update(self._extract_vars(self.suffix))
# 转换为列表返回
return list(variables)
# 私有方法:提取文本中所有花括号包裹的模板变量名
def _extract_vars(self, text: str) -> list[str]:
# 如果输入为空字符串,直接返回空列表
if not text:
return []
# 定义正则表达式,匹配 {变量名} 或 {变量名:格式}
pattern = r"\{([^}:]+)(?::[^}]+)?\}"
# 使用 re.findall 提取所有变量名
matches = re.findall(pattern, text)
# 去重并保持顺序返回变量名列表
return list(dict.fromkeys(matches))
# 格式化 few-shot 提示词,返回完整字符串
def format(self, **kwargs) -> str:
"""
根据传入的变量生成完整的 few-shot 提示词文本
Args:
**kwargs: 输入变量,可选,供示例选择
"""
# 判断必需的变量是否全部传入,缺失时抛异常
missing = set(self.input_variables) - set(kwargs.keys())
if missing:
raise ValueError(f"缺少必需的变量: {missing}")
# 新建 parts 列表,用于拼接完整提示词的各部分内容
parts: list[str] = []
# 如果前缀不为空,格式化后加入 parts
if self.prefix:
parts.append(self._format_text(self.prefix, **kwargs))
# 调用 format_examples 得到所有示例的字符串,并用分隔符拼接在一起
example_block = self.example_separator.join(self.format_examples())
# 如果 example_block 不为空字符串,加入 parts
if example_block:
parts.append(example_block)
# 如果后缀不为空,格式化后加入 parts
if self.suffix:
parts.append(self._format_text(self.suffix, **kwargs))
# 用示例分隔符连接所有组成部分,过滤空字符串
return self.example_separator.join(part for part in parts if part)
# 格式化所有示例,返回字符串列表
def format_examples(self, input_variables: dict = None) -> list[str]:
"""
返回格式化后的示例字符串列表
Args:
input_variables: 输入变量字典(预留,将来可以用于定制每个示例的选择)
"""
# 新建存放格式化后示例的列表
formatted = []
# 遍历 every example 字典
for example in self.examples:
# 用 example_prompt 对当前示例格式化
formatted.append(self.example_prompt.format(**example))
# 返回格式化后的所有示例字符串列表
return formatted
# 私有方法:用 PromptTemplate 对 text 进行格式化
def _format_text(self, text: str, **kwargs) -> str:
# 先创建 PromptTemplate 实例
temp_prompt = PromptTemplate.from_template(text)
# 用传入参数格式化
return temp_prompt.format(**kwargs)
+
# 定义一个从文件加载提示词模板的函数
def load_prompt(path: str | Path, encoding: str | None = None) -> PromptTemplate:
# 将传入的路径参数转换为 Path 对象,方便后续进行文件操作
file_path = Path(path)
# 判断文件是否存在,如果不存在则抛出 FileNotFoundError 异常
if not file_path.exists():
raise FileNotFoundError(f"提示词文件不存在: {path}")
# 判断文件扩展名是否为 .json,如果不是则抛出 ValueError 异常
if file_path.suffix != ".json":
raise ValueError(f"只支持 .json 格式文件,当前文件: {file_path.suffix}")
# 打开文件,使用指定编码(一般为 utf-8),并读取 JSON 配置信息到 config 变量
with file_path.open(encoding=encoding) as f:
config = json.load(f)
# 从配置字典中获取 "_type" 字段,不存在则默认值为 "prompt"
config_type = config.get("_type", "prompt")
# 校验 _type 字段是否为 "prompt",如果不是则抛出异常
if config_type != "prompt":
raise ValueError(f"不支持的提示词类型: {config_type},当前只支持 'prompt'")
# 从配置中获取模板字符串 template,如果不存在则抛出异常
template = config.get("template")
if template is None:
raise ValueError("配置文件中缺少 'template' 字段")
# 使用读取到的模板字符串创建 PromptTemplate 实例并返回
return PromptTemplate.from_template(template)11.组合Prompt #
可以将多个 PromptTemplate 模板片段进行组合,构建出结构化、可复用、可扩展的复杂提示词。这种做法的关键优势在于:
- 复用性:将提示词拆分为多个片段,每个片段实现不同的功能,比如开头问候、主要问题、结尾语等,可在不同场景灵活复用。
- 灵活性:各片段的插值变量可以通过
partial方法提前给出部分默认值,简化最终组合时需要填充的变量数量。 - 易维护与扩展:当需要调整某个环节(比如问题格式、问候内容),只需要修改对应的片段即可,而无需大面积修改整体提示词。
原理剖析:
- 每个片段(如
hello、question、bye)本质上都是一个PromptTemplate对象。我们可以先分别渲染这些片段,将段落内容填入字典input_dict。 - 渲染后的中间结果(如
hello实际渲染出的字符串)也可以作为后续片段的输入变量(如最终组合模板使用{hello}、{question}、{bye})。 - 最终用一个“总模板”将所有片段拼接组合,即
final_prompt = PromptTemplate.from_template("{hello}{question}{bye}"),并用前面获得的渲染结果再次填充,得到完整的提示词。
应用场景举例:
- 多轮对话场景下,结构化合成上下文信息、工具调用模板等;
- 同一模板的不同内容片段需要切换或定制时,仅调整某个片段即可;
- 多人协作拆分开发提示词系统模块。
使用要点:
- 变量命名需明确,避免不同片段间变量冲突;
- 渲染顺序要保证依赖关系(如先有内容变量,再填片段);
- 可通过提前
partial部分变量,使后续格式化更加方便,减轻调用者负担。
通过这种组合式的提示词模板方法,我们可以避免“巨型模板”的维护难题,实现大型、灵活的自然语言处理流程,尤其适用于复杂知识型或交互型智能体、链式推理等 LLM 场景。
11.1. 11.CombinePromptTemplate.py #
11.CombinePromptTemplate.py
# 导入智能链的 ChatOpenAI 类,用于调用大语言模型
from smartchain.chat_models import ChatOpenAI
# 导入智能链的 PromptTemplate 类,用于构建提示词模板
from smartchain.prompts import PromptTemplate
# 定义 prompts 字典,将提示词拆分为多个可以复用的模板组件
prompts = {
# 定义 hello 片段,内容为"hello\n",无需变量
"hello": PromptTemplate.from_template('hello\n'),
# 定义 question 片段,模板带有 {adj} 和 {content} 变量,默认预填 adj='冷'
"question": PromptTemplate.from_template('给我讲个{adj}的关于{content}的笑话\n').partial(adj='冷'),
# 定义 bye 片段,内容为"bye",无需变量
"bye": PromptTemplate.from_template('bye')
}
# 定义输入字典,初始化内容变量
input_dict = {
"content": "秦始皇",
}
# 遍历 prompts 字典中的每个模板片段,依次进行渲染
for key, prompt in prompts.items():
# 调用每个模板片段的 format 方法进行渲染,并将结果存入 input_dict
input_dict[key] = prompt.format(**input_dict)
# 每渲染完一个片段,input_dict 会新增一个键值对,供后续模板引用
# 打印各个模板组件渲染后的结果
print("各个组件的渲染结果:")
for key, value in input_dict.items():
# 依次输出每个组件的变量名和值
print(f"{key}: {repr(value)}")
# 创建最终的提示词模板,将所有片段拼接组合
final_prompt = PromptTemplate.from_template("{hello}{question}{bye}")
# 用 input_dict 对最终模板进行格式化,获取完整提示词
formatted_result = final_prompt.format(**input_dict)
# 打印组合后的完整提示词
print("\n组合后的完整提示词:")
print(formatted_result)
# 创建 ChatOpenAI 实例,指定模型名称
chat = ChatOpenAI(model="gpt-4o")
# 调用模型,将格式化后的提示词传递给大模型获取回复
result = chat.invoke(formatted_result)
# 打印大模型的回复内容
print("\n模型回复:")
print(result.content)